Austral Comunicación
ISSN(e) 2313-9137
Volumen XII, número 1- Junio de 2023
Alfonso Freire-Sánchez*
https://orcid.org/0000-0003-2082-1212
Facultad de Comunicación, Educación y Humanidades de la Universidad Abat Oliba CEU, Barcelona.
freire3@uao.es
Montserrat Vidal-Mestre*
https://orcid.org/0000-0001-6144-5386
Facultad de Ciencias de la Comunicación de la Universidad Internacional de Cataluña, Barcelona.
mvidalm@uic.es
Carla Gracia-Mercadé*
https://orcid.org/0000-0002-1947-8595
Facultad de Ciencias de la Comunicación de la Universidad Internacional de Cataluña, Barcelona.
cgracia@uic.es
Fecha de finalización: 6 de febrero de 2023.
Recibido: 10 de febrero de 2023.
Aceptado: 12 de junio de 2023.
DOI: https://doi.org/10.26422.aucom.2023.1201.frei
![]()
Resumen
La evolución de tecnologías como la realidad aumentada, los entornos virtuales o el desarrollo de la inteligencia artificial aplicados a diferentes medios convergentes supone un reto constante para la conceptualización de los términos que se han ido desarrollando en la última década a partir de las originales teorías sobre la convergencia de medios y las narrativas transmedia. De hecho, definiciones de conceptos como storyworld, multiverso o narrativas mixtas, causan importantes asincronías entre las diferentes interpretaciones y afectan a la percepción del concepto de universo transmedia y al análisis aplicado de casos. Esta asincronía ha acelerado la proliferación de términos similares que, en ocasiones, añaden complejidad y confusión a la investigación científica. A tal efecto, este manuscrito pretender actualizar el término ‘universo narrativo transmedia’, con el objetivo de acotar y definir las dimensiones que lo conforman, así como proponer una nueva definición. La metodología se fundamenta en una revisión sistemática de la literatura realizada en Web of Science Core Collection en el periodo 2010-2021 desde el prisma de la comunicación, el periodismo y la publicidad, por lo que la búsqueda de artículos se ha filtrado por los ámbitos ‘Communication’ y ‘Film Radio Television’. Analizada la muestra de la revisión, los resultados permiten delimitar tres áreas de conocimiento en torno al objeto de estudio: la creación de los relatos o storyworlds, las narrativas mixtas y los elementos imprescindibles y transversales que conectan los diferentes mundos transmediales y multiversos. El análisis de los artículos ha contribuido a la identificación de varias aportaciones que facilitan la definición del término. Los resultados permiten establecer una base terminológica sobre la cual se pueda analizar esta nueva conceptualización del universo narrativo transmedia acorde con el desarrollo de las plataformas, multiversos y herramientas técnicas con miras a los efectos de otros campos como son la sociología, la antropología o la educación, entre otros.
Palabras clave: Universo narrativo transmedia; storyworld; narrativas transmedia; storytelling; convergencia de medios; multiverso.
Abstract
The evolution of technologies such as augmented reality, virtual environments or the development of artificial intelligence applied to different convergent media is a constant challenge for the conceptualization of terms that have been developing over the last decade from the original theories on media convergence and transmedia narratives. Indeed, definitions of concepts such as storyworld, multiverse or transmedia worlds lead to significant asynchronisms between different interpretations and affect the perception of the concept of transmedia universe and the applied analysis of cases. This asynchronism has accelerated the proliferation of similar terms that occasionally add complexity and confusion to scientific research. To this end, this paper aims to update the term transmedia narrative universe with the aim of delimiting and defining the dimensions that comprise it, as well as proposing a new definition. The method is based on a systematic literature review carried out in the Web of Science Core Collection covering the period 2010-2021 from the perspective of communication, journalism and advertising, applying the filters Communication and Film Radio Television when searching for articles. After analysing the review sample, the results allowed three areas of knowledge around the subject of study to be defined: the creation of stories or storyworlds, mixed narratives, and the essential, cross-disciplinary elements that connect the different transmedia worlds and multiverses. The analysis of the articles has resulted in the identification of some contributions that facilitate the definition of the term. The results make it possible to establish a terminological basis on which to analyse this new concept of transmedia narrative universe in accordance with the development of platforms, multiverses and technical tools with a view to the effects of other fields such as sociology, anthropology and education, among others.
Keywords: Transmedia narrative universe; storyworld; transmedia narratives; storytelling; media convergence; multiverse.
Resumo
A evolução de tecnologias como realidade aumentada, ambientes virtuais ou o desenvolvimento de inteligência artificial aplicada a diferentes mídias convergentes é um desafio constante para a conceituação dos termos que foram desenvolvidos na última década a partir das teorias originais sobre convergência de mídias e narrativas transmídia. De fato, definições de conceitos como storyworld, multiverso ou narrativas mistas causam importantes assincronias entre as diferentes interpretações e afetam a percepção do conceito de universo transmídia e a análise aplicada de casos. Essa assincronia acelerou a proliferação de termos semelhantes que às vezes adicionam complexidade e confusão à pesquisa científica. Para tanto, este manuscrito busca atualizar o termo 'universo narrativo transmídia', com o objetivo de delimitar e definir as dimensões que o compõem, bem como propor uma nova definição. A metodologia baseia-se em uma revisão sistemática da literatura realizada no Web of Science Core Collection no período 2010-2021 sob o prisma da comunicação, jornalismo e publicidade, portanto, a busca de artigos foi filtrada pelos campos 'Comunicação' e 'Film Radio Television'. Após a análise da amostra de revisão, os resultados permitem delimitar três áreas de conhecimento em torno do objeto de estudo: a criação de histórias ou storyworlds, narrativas mistas e os elementos essenciais e transversais que conectam os diferentes mundos transmídia e multiverso. A análise dos artigos contribuiu para a identificação de dez contribuições que facilitam a identificação do termo. Os resultados permitem estabelecer uma base terminológica sobre a qual esta nova conceptualização do universo narrativo transmedia pode ser analisada de acordo com o desenvolvimento de plataformas, multiversos e ferramentas técnicas com vista aos efeitos de outros campos como a sociologia, antropologia ou educação, entre outros.
Palavras chave: Universo narrativo transmídia; mundo da história; narrativas transmídia; narrativa; convergência de mídia; multiverso.
El universo narrativo transmedia (Carreño Villada, 2016; Lastra, 2016; García‑Villar, 2019) actualmente es uno de los aspectos centrales de la transmedialidad. Se ha empezado a estudiar con interés creciente dentro del mundo académico desde distintos ámbitos como la semiótica, los estudios de medios, las perspectivas narratológicas, la educación o los estudios culturales (Marcos Molano, Romero Chamorro y Santorum González, 2019). Pero, sobre todo, han proliferado las investigaciones académicas del concepto en los ámbitos de la cinematografía, la comunicación audiovisual, el periodismo y la publicidad, disciplinas que circunscriben este manuscrito. En dichos estudios, el universo narrativo transmedia convive con otros conceptos como el originario transmedia storytelling (Jenkins, 2006; Scolari, 2009; Evans, 2011; Molpeceres Arnáiz y Rodríguez Fidalgo, 2014; Pratten, 2015; Rodríguez‑Ferrándiz, Tur-Viñes y Mora Contreras, 2016; Freeman, 2017; Freire, 2017), mundos transmedia o transmediales (Scolari, 2014; Rosendo Sánchez, 2016; Hernández-Ruiz, 2019) o storyworlds (Ryan y Thon, 2014; Marcos Molano et al., 2019; Mohd y Syedd, 2021). También con otros conceptos derivados del multiverso, como gameverse (Villani, 2020), universo ficcional (Dunford, 2018; Ghazanfar, Arshad y Jackson Brown, 2109; Podwalyi, 2020), galaxia o dimensión narrativa (Selva-Ruiz, 2021), ecosistema narrativo transmedia (Miranda-Galbe, Cabezuelo-Lorenzo y López‑Medel, 2021). También convive con otros términos menos conocidos como multiverso narrativo (Freire, 2022), mundos ficcionales conectados (Albaladejo Ortega y Sánchez Martínez, 2019), conexiones transmedia (Rehak, 2016), arqueología transmedia (Piñeiro-Otero, 2020), relato audiovisual transmediático (Alvarados Ramírez, Guarinos y Gordillo Álvarez, 2011), entre otros. Desde una perspectiva antropológica, algunos autores como Gurfinkel, Kagan y Libby (2010), han comparado la proliferación de estos universos como una forma de llevar la vida poliédrica del ser humano a la virtualidad, al multiverso y al hipertexto hiperconectado, entendiendo que nuestras vidas son las auténticas experiencias narrativas transmedia. Ante este panorama, Rodríguez-Ferrándiz afirma que es tal la diversidad de estudios y producciones relacionados con este campo a nivel académico y profesional que estamos viviendo un auténtico “giro transmedia” (2017, p.165), aunque, como se ha podido observar, este giro o esta revolución transmedia también ha comportado una complejidad y ambigüedad terminológica y conceptual, tal como afirma Arnau Roselló (2016), pues abocan a una confusión conceptual de partida, generada por la enorme cantidad de conceptos usados para referirse a ellas. A su vez, el giro transmediático sigue vigente (Rovira-Collado y Rovira-Collado, 2020) y es utilizado en numerosas franquicias como Marvel o DC Comics, para dotar de una mayor vida y longevidad a dichas narrativas. Por ello, según Arnau Roselló, términos como cross media, intermedia, narrativa aumentada, synergetics storyworlds, multimodalidad, multimedialidad, inmersión, multiplataforma, y muchos otros, se han asociado, de manera desigual, a estas prácticas en el nuevo contexto comunicativo global (2016, p. 236).
Aunque, en ocasiones, los términos se usan indistintamente, existen ciertas diferencias y particularidades que conviene aclarar en cuanto al concepto transmedia, término originario de Kinder (1991). Del mismo modo, es conveniente examinar la evolución del término desde que Henry Jenkins introdujese el concepto original de transmedia storytelling (2003, 2006) como resultado de la convergencia de medios que se empezó a gestar con la irrupción de las redes sociales y las plataformas de compartición de archivos y vídeo y que ayudó a añadir complejidad a conceptos como el de usuario, tratado como prosumidor digital, o también conocido como homo fabulator (Pérez-Rodríguez, 2020), el cual demanda, crea y distribuye relatos transmedia (Lastra, 2016) y cuya participación en el discurso de las narrativas audiovisuales transmedia es trascendental (Mohd y Syedd, 2021), incluso siendo el nuevo objeto de la tipología de contenido y de narrativa demandados por las generaciones nativas digitales, como los denominados Google Kids (Freire, 2018).
Por todo ello, este artículo pretende arrojar luz ante la proliferación de los numerosos términos y conceptos y, del mismo modo, aportar una visión actualizada y diferente a las revisiones de la literatura que abordan conceptos similares como Hermann-Acosta, y Pérez-Garcias (2019) acerca de las ‘narrativas transmedia’ en el ámbito de la educación, González-Martínez, Serrat-Sellabona, Estebanell-MinGuell, Rostan-Sánchez, y Esteban-Guitart (2018) en cuanto a ‘alfabetización transmedia’, o Rosendo Sánchez (2022) en torno al concepto ‘narrativas transmediales’ desde una perspectiva de modelo de análisis.
¿Cómo podemos definir actualmente el concepto de universo narrativo transmedia?, ¿Qué elementos imprescindibles y transversales forman parte de estos universos? ¿En qué dimensiones se pueden clasificar o catalogar? A partir del diseño metodológico planteado a continuación, por un lado, se pretende responder a estas preguntas de investigación, así como establecer las diferencias entre los términos enumerados anteriormente y, por el otro lado, detectar y actualizar los elementos que hacen posible la construcción y proliferación de un universo narrativo transmedia que estableció Jenkins en referencia a la construcción de mundos como una de las características del transmedia storytelling (2003; 2007).
Este estudio presenta una revisión sistemática basada en una búsqueda booleana de los artículos publicados en revistas incluidas en la base de datos Web of Science Core Collection. La búsqueda se ha basado en las palabras clave ‘transmedia’ AND ‘narrative’ AND ‘universe’, lo que ha arrojado un total de 79 resultados. A continuación, se han descartado todos aquellos que no estaban dentro de las categorías ‘Communication’ y ‘Film Radio Television’, que no eran artículos o no estaban clasificados como tal, o no pertenecían a la década 2010-2021. Se ha seleccionado este filtrado de ambos campos de conocimiento, porque son los que se ajustan a la perspectiva de esta investigación, centrada en la comunicación audiovisual, la cinematografía, el periodismo y la publicidad, eminentemente.
Este proceso ha arrojado una muestra final de 34 resultados. En un análisis posterior, se han detectado y excluido tres artículos de revistas no pertinentes, un capítulo de libro y un libro de actas. Finalmente, la muestra de artículos totales que se han analizado de modo pormenorizado en la revisión sistemática de la literatura está conformada por 29. Para mayor claridad, en la siguiente tabla (número 1) se resumen los criterios tanto de inclusión como de exclusión que han determinado la citada muestra final.
|
Tipo de investigación: |
Investigaciones relacionadas directamente con el universo narrativo transmedia o uno de sus sinónimos mediante las palabras clave transmedia, narrative y universe. |
|
Idioma: |
No ha habido exclusión idiomática. Los términos de búsqueda pertenecen a la concepción del término en español. |
|
Año de publicación: |
Periodo comprendido entre 2010 y 2021. |
|
Tipo de documento: |
Se incluyen todos los artículos que están dentro de las categorías “Communication” y/o “Radio, film and televisión”. Se han excluido libros de actas, capítulos de libro, ponencias, congresos, resultados duplicados y artículos no pertinentes. No se filtra por aplicación práctica. |
Así mismo, la selección de las palabras clave se determinó por una búsqueda previa entre los títulos, keywords y resúmenes de los artículos más citados sobre narrativa y storytelling. De esta forma, fue posible corroborar la aparición repetitiva de los descriptores utilizados en detrimento de otros sinónimos o referencias en torno a este tema, como podrían ser mundo narrativo o dimensión narrativa o storyworld, entre otros. Cabe destacar que, además de los autores incluidos como resultado de la revisión sistemática de la literatura, se han consultado autores referentes del ámbito de la narrativa transmedia como Kinder, Jenkins, Ryan o Scolari, para contrastar la información obtenida.

Designada y acotada la muestra, tanto el proceso, las revisiones bibliográficas como el metaanálisis de los artículos siguieron los parámetros del protocolo diseñado por el modelo académico PRISMA: Preferred Reporting Items for Systematic Reviews and Meta-Analyses (Page, McKenzie y Bossuyt, 2021) con el soporte del software Atlas.ti (2022). No se ha cuestionado si los artículos son o no son los más representativos, su elección se focaliza en el hecho de pertenecer a la base de datos recolectada para el análisis, y tampoco se han jerarquizado los resultados con relación a las distintas áreas del conocimiento o aplicación práctica que lo abordan, por ser un objeto de investigación que, tal y como afirman Ryan y Thon (2014), es transversal y se aborda desde diferentes perspectivas y campos de estudio:
Recientemente, se han incrementado los estudios sobre la transmedialidad desde diferentes perspectivas: narración de historias, construcción de mundos, prácticas de la industria y estudios que analizan tanto los formatos de medios “antiguos”, como el cine y la televisión, como los formatos de medios “nuevos” como como sitios web, juegos digitales y teléfonos móviles (...). Este desarrollo indica que el estudio de la transmedialidad o transmedialidad podría estar madurando lentamente hasta convertirse en un campo de estudio por derecho propio. (Ryan y Thon, 2014, p. 295).[1]
Analizada la muestra de la revisión, los resultados reflejan tres grandes bloques o áreas de conocimiento relacionados con el objeto de estudio. El primero se centra en la creación de los relatos que revisten narrativamente los mundos conocidos como storyworld y que, interconectados, pueden dar origen a un universo narrativo transmedia. El segundo bloque se corresponde con las narrativas mixtas, concepto que se refiere a algunas de las características de las narrativas transmedia como la extraibilidad, o capacidad para extraer elementos propios del universo narrativo a la realidad o, por otro lado, la expansión que provoca la fusión entre la realidad y la ficción en la construcción transmediática de mundos. El tercer y último bloque responde a aquellos elementos que se consideran imprescindibles para que un universo narrativo transmedia pueda proliferar en la sociedad y cultura contemporáneas.
Marcos Molano et al. (2019), en el análisis de universos narrativos en videojuegos y documentales interactivos, resaltan la necesidad de dotar de relatos e historias las diferentes dimensiones o mundos transmedia o transmediales con el objetivo de combinarse con el usuario (jugador) y propiciar la cibertextualidad, gracias a la interacción de este no solo con el software, sino con la historia que se desarrolla en tanto que “el universo narrativo permite que al jugador se le otorgue una manera de articular un papel esencial en lo que ocurre y, a diferencia de los relatos clásicos, se le proporcionan las herramientas para controlar lo que tendrá lugar en el espacio tiempo representado” (Marcos Molano et al. 2019, p. 6). Por su parte, Albaladejo Ortega y Sánchez Martínez (2019) consideran que los mundos ficcionales, además de favorecer la continuidad narrativa a través de los relatos, también posibilitan su expansión gracias a diferentes formatos y plataformas. Este hecho ya era apuntado anteriormente en la obra Building Imaginary Worlds: The Theory and History of Subcreation por Wolf (2012), quien, asimismo, afirmaba que los mundos diseñados en los relatos ofrecen innumerables posibilidades, puesto que provocan la expansión y multiplicidad del mundo a través de varios canales autorizados y no autorizados. Dicho contexto es posible, en parte, gracias a que los mundos inventados por los autores de las historias son también entidades vivas y dinámicas que permiten desembocar en nuevas creaciones y favorecer así la transautoría, es decir, la dilución entre el contenido creado por diferentes usuarios. Refiriéndose al storyworld, según Ciammella, Ciofalo y Leonzi (2019), cada relato se sitúa dentro de un mundo en el que tienen lugar los acontecimientos, las tramas y el desarrollo del arco narrativo de sus personajes, pero el universo narrativo es algo más complejo y reticular en el cual se interconectan los diferentes mundos y todo cobra sentido a los ojos del espectador o usuario. Cuando este fenómeno se produce, se genera una especie de paradoja narrativa (Bruni y Baeviciute, 2013) en la cual el relato del autor conecta a través de la transmedialidad con las creaciones producidas por los usuarios y, a su vez, genera que la autoría se pueda difuminar, algo que sucede, por ejemplo, con las razas de los elfos y orcos, surgidas del universo narrativo de J. R. R. Tolkien pero difuminadas a través de infinidad de creaciones posteriores que las han hecho suyas, como las obras de Dungeons & Dragons, por ejemplo.
De esta forma, entendemos que el relato es una pieza capital que necesita de ciertos elementos para expandir y potenciar su vida y sus posibilidades. Además, ese relato unido a la gamificación puede convertirse en un auténtico fenómeno de masas que pervive durante décadas, como es el caso de Warcraft. Según Ojeda, San Nicolás Romera y Ros Velasco (2019), estas historias que forman parte de los mundos transmedia deben entenderse y explicarse desde los conceptos de transmedia storytelling y transmedia marketing, pues tienen relación y consecuencia con las vertientes publicitarias, comerciales, así como con la función de entretener e informar que poseen productos tan complejos como el citado Warcraft y otros como League of Legends o Fortnite. Por su parte, Taylor (2015) afirma que la omnipotencia y vigencia de la saga Star Wars, con más de cinco décadas de existencia, también se debe en gran parte a los poderosos mecanismos de comercialización a través de infinidad de productos literarios como novelas y, especialmente, cómics (Weaver, 2012); pero también otro tipo de productos comerciales y productos licenciados como merchandising, juguetes y disfraces, juegos de mesa, elementos de decoración, artículos de coleccionismo, y productos audiovisuales como videojuegos, bandas sonoras, cortometrajes, documentales, series animadas y todo tipo de spin-offs. Según Taylor, esta expansión de la franquicia ha llevado a la narrativa de Star Wars a conquistar el universo, siendo, seguramente, una de las narrativas transmedia más importantes y reconocidas de la historia.
Por consiguiente, los storyworlds no se limitan a la experiencia del usuario, sino también a la comercialización del producto y su expansión, a pesar de que esta conversión o transformación del relato base en factoría no es nuevo, aunque sí algunos de los formatos que están ayudando a potenciar su expansión, como la realidad aumentada (RA) o la realidad virtual (RV). En este sentido, Yáñez (2012) subraya la importancia de generar un gran ecosistema en torno a la narración, al que llama “universo del relato”, el cual debe estar reforzado con todo un sistema de medios, formatos y aplicaciones que potencien el fenómeno transmedia y propicien el éxito al entrar en contacto con los usuarios; esto sería parte de lo que el autor llama “cultura de nudos” (Yánez, 2012, p. 24).
Por último, también es importante resaltar que, tal y como afirman Kerringan y Velikovsky (2016) en su análisis de varios documentales transmedia, no todas las prácticas o construcciones transmedia pueden considerarse storytelling transmedia, dado que, para ello, es necesaria la creación de un storyworld que posibilite cimentar la base de la narrativa y el discurso y permita expandir la historia a través de subtramas y el desarrollo de otros personajes. De la misma forma, Graves (2017) subraya que una adaptación de un personaje o de un tema concreto de una obra a otra no siempre puede considerarse transmedia, aunque posea un mismo relato o coincida en algunos elementos narrativos. El autor pone el ejemplo de un personaje que se adapta de la novela Pronto (Leonard, 1997) a la serie Justified (Yost, 2010-2015), aunque podríamos hablar de otras adaptaciones más conocidas como el personaje Sherlock Holmes o algunos de las abominaciones cósmicas de la literatura de H. P. Lovecraft que se han adaptado y reproducido en infinidad de obras. Del mismo modo, para Corona-Rodríguez es importante diferenciar la narrativa transmedia de una adaptación: “una estructura narrativa transmedia se puede considerar como tal cuando están presentes diferentes lenguajes (verbal, audiovisual, icónico, etc.) y diferentes medios de comunicación (cine, cómics, televisión, etc.), lo cual significa que esto no es una adaptación de un medio a otro” (2017, p. 180).
Villani (2020), al referirse al universo narrativo transmedia, lo hace desde el concepto de gameverse, atendiendo al videojuego o al juego virtual e interactivo como eje principal del multiverso creado en torno a la narrativa de un personaje y su franquicia. Incluso, cuando se refiere al caso concreto del videojuego Spider-Man (Insomniac Games, 2018), Villani transforma el concepto de gameverse por spider-verse. No obstante, otros autores, como García-Villar (2019), no usan el término gameverse ni multiverso sino universo narrativo transmedia, aunque se centren en la franquicia Final Fantasy, fundamentada, principalmente, en los videojuegos.
Volviendo a Villani (2020), el autor entiende que el universo de Marvel está configurado por todas aquellas obras literarias (cómics, revistas, libros, enciclopedias de personajes, etc.) y audiovisuales (películas, cortos de animación, series animadas, videojuegos, etc.) que crean conexiones transmedia, lo que contribuye en los procesos de construcción del mundo y la historia de este universo narrativo transmedia. Sin embargo, este autor da un paso más allá al señalar algunos elementos urbanísticos y edificios, como la torre Vengadores o el laboratorio Oscorp, como piezas crossmedia que logran garantizar, maximizar y preservar el multiverso de esta franquicia de Marvel. Esta construcción de edificios digitales o virtuales combina diferentes planos y realidades, pues pueden reproducir edificios y monumentos reales como la Estatua de la Libertad o el puente de San Francisco con otros que surgen del universo de los cómics, los videojuegos o el cine. Según Hernández-Ruiz (2019), la construcción de un mundo diegético o worldbuilding es lo que permite la transición del relato al plano extradiegético, puesto que sustenta todo el entramado y la dimensión transmedia, creando lo que el autor llama ‘macro narrativa hiperdiegética’, que trasciende a ambos planos y es, de alguna forma, inmensurable.
Es posible hablar de narrativas y pseudo realidades mixtas, pero no como un binomio que únicamente se dirige a una audiencia, sino en un plano circular, bidireccional y en un espacio de co-creación (Pérez-Rodríguez, 2020). Para entender este axioma, es interesante la definición que realizan Fuente Prieto, Lacasa Díaz y Martínez-Borda:
Podemos identificar el transmedia con un discurso que combina una experiencia narrativa y social al mismo tiempo. Narrativa desde el punto de vista de la creación de unos personajes, así como un espacio-tiempo de ficción; pero también social porque todas las personas que participan en el fenómeno tienen una inmersión o interacción desde el punto de vista mediático. (2019, p. 176)
Algunos autores (Rodríguez-Ferrándiz, 2017; Selva-Ruiz, 2021) resaltan la posibilidad de fusionar la ficción con la realidad en la construcción del universo narrativo transmedia o, incluso, en algunas herramientas de comunicación que saltan del plan ficcional a la realidad, como sucede en las narrativas de Pixar. Ese cóctel en el que mezclan elementos preexistentes en la cultura popular con nuevos elementos alegóricos que puedan ser reconocibles es un fenómeno que se conoce como cultura mix (Mora-Fernández, 2017). Esta característica, que según el autor se puede dar en una u otra dirección, ya era señalada por Jenkins (2006) cuando hacía referencia a la característica de la extrabilidad en la convergencia de medios, aunque la extrabilidad solía producirse desde la ficción al mundo real y no a la inversa. Selva-Ruiz (2021) señala el caso del filme Monsters University (Scanlon, Pixar, 2013), para el cual la productora creó un website real de la universidad ficticia: “estaba diseñada como la web de cualquier universidad estadounidense, y el nivel de detalle en los contenidos era absolutamente sorprendente” (Selva-Ruiz, 2021, p. 16). Esta web, a su vez, aparecía en el citado filme de animación, creando una fusión total entre una web real sobre un elemento ficticio que los espectadores podían consultar y un elemento narrativo más dentro del universo de la franquicia.
En este sentido, resulta relevante cómo, por medio de la transmedialidad que propician las tecnologías digitales, según Rehak (2016) se produce el impasse de la narrativa de ficción de la franquicia Star Trek del plano físico a la dimensión digital y se establecen estas conexiones transmediales. De esta forma, según el citado autor, en esta franquicia se genera el ‘transmedia space battle’, en referencia a los escenarios de batalla que se suceden entre diferentes plataformas y planos. No obstante, Rehak resalta que, a diferencia de otras narrativas que han podido expandirse mediante spin-offs y otros productos audiovisuales y digitales, Star Trek se expandió de forma temprana sin necesidad de lo que hoy entendemos como conexiones transmediales en tanto que su importancia radica en la generación de contenido a partir de los usuarios y colectivo fandom (comunidad de fans) y la proliferación de comunidades en las que compartir esas creaciones. En este sentido, la extrabilidad entre la ficción y la realidad también es un camino de vuelta, puesto que las creaciones reales han contribuido durante décadas a expandir el mundo virtual de esta franquicia, un fenómeno que también se reproduce en el universo narrativo de la franquicia Warhammer. Del mismo modo, tal y como afirma Bainbridge (2010), también son susceptibles los juguetes de acción de la década de los ochenta y, con estos, los estereotipos de género que juguetes como Barbie, Transformers o Masters of the Universe han ayudado a crear o estimular en la sociedad, estando aún presentes en el proceso de digitalización de sus universos narrativos. Del mismo modo, el autor cree que estos relatos tendrán relación con el tipo de producciones futuras que creará el público al que se dirigen:
Podría decirse, entonces, que la “acción” del juguete de acción pasa de la acción de consumo a una acción (naciente) de prosumición (donde el consumo alimenta la producción), en la que los niños utilizan las figuras y sus narrativas como recursos para su propia creatividad y exploración. (Bainbridge, 2010, p. 8).[2]
Pero es posible remontarnos mucho más allá de la década de los años ochenta para encontrar universos narrativos transmedia, aunque no existiese el entorno virtual o digital. Scolari (2014) lo escenifica a través de la obra cervantina El Quijote de la Mancha. Para Scolari, uno de los pioneros en hablar del término narrativas transmedia, El Quijote es una clara muestra de que la transmedialidad no es un fenómeno único de la era digital, sino que su origen se remonta a muchas décadas atrás, pues en ocasiones obras artísticas independientes a la propia literatura pueden llevar a las personas a conocer la obra original, como sucede con la novela de Cervantes. Otros autores como Gosciola y Tagé Verissimo (2018) afirman incluso que las narrativas transmedia se remontan a las grandes epopeyas clásicas como Gilgamesh (leyendas y poemas recopilados por el rey Asurbanipal en el siglo VII a. C.) o la Odisea de Homero. Scolari (2014) realiza una analogía con los bloques de Lego, afirmando que las narrativas no son más que simples fuelles que se expanden y contraen; son bloques que se mueven, permutan, se pueden poner unos encima de otros y desmontar para volver a montar. Por ello, y según el autor, las narrativas transmedia tienen la capacidad de expandirse en el tiempo y de ser más profundas de lo que fueron en su concepción original. En este sentido, Bourdaa (2013) considera que la complejidad de la trama y el hecho de que tenga más capas narrativas ayuda a que los espectadores puedan llegar a involucrarse más en ella, intentando descifrar y responder a los interrogantes que genera, así como fomentando sus reacciones en las redes sociales o en las diferentes plataformas.
Si bien los autores anteriores ponen énfasis en la construcción narrativa y la capacidad del relato para expandirse entre la realidad y la ficción (y viceversa) y a través de comunidades fandom, otros autores (Bourdaa, 2013; Pérez-Rodríguez, 2020) han puesto de relieve la importancia de los medios y las herramientas digitales del entorno transmedia que ayudan a que los usuarios puedan cocrear contenido, interactuar e introducirse en la narrativa. Del mismo modo, Molpeceres Arnáiz y Rodríguez Fidalgo (2014) también enfatizan la importancia de la co-creación e interacción (Pérez‑Rodríguez, 2020) y de que la relación entre usuarios y contenido generado por las productoras audiovisuales no sea unidireccional. De esta forma, Molpeceres Arnáiz y Rodríguez Fidalgo entienden que aporta valor:
la utilización de las diferentes plataformas, la interacción del receptor con el contenido y con otros usuarios, y la posibilidad real de fusionar el universo narrativo y el mundo del receptor, permitiendo a este último un rol de creador de contenido. (2014, p. 40)
Por su parte, Barrientos-Bueno cree que para entender la narrativa transmedia hay que comprender su contexto y que el usuario-creador tiene un papel imprescindible: “la revolución de la información, caracterizada por la colaboración voluntaria del sujeto que participa en la construcción de un mosaico comunicacional” (2015, p. 165).
Del mismo modo, según Yáñez (2012), la posibilidad de introducir el discurso del receptor o usuario como parte importante del universo narrativo de cada programa de televisión multiplica las posibilidades de interacción. Esto también sucede con la inmersión en el entorno transmedia (Mohd y Syedd, 2021). Algunos autores, como Carreño Villada (2016), señalan que esta introducción debe realizarse ya en el proceso de preproducción del universo narrativo. Esa interacción resulta crucial, por ejemplo, para formatos como el transpodcast, tal y como afirma García-Marín (2020) cuando habla sobre la automatización del universo fandom y de las interacciones. Para el autor, el éxito del denominado como universo transpodcast se construye mediante la suma de diferentes espacios e interacciones tanto online como offline compartidos por los comunicadores (creadores de contenido) y su comunidad de seguidores.
Según Miranda-Galbe et al. (2021), un universo narrativo transmedia puede estar conformado por elementos audiovisuales de diversa índole, siendo el vídeo el más predominante, seguido del texto, las imágenes estáticas y fotografías y, en cuarto lugar, el sonido. Como se puede observar, el sonido y el branding sonoro se siguen considerando los elementos menos predominantes en la creación de universos transmedia, aunque es un ámbito de creciente interés tanto para las productoras como las marcas, algo que pone de relieve en el branding (Bernardo, 2014; Tenderich, 2014; Leonzi, 2017) y específicamente en el branding sonoro (Vidal-Mestre, 2018). Esto demuestra que la creación de los universos narrativos transmedia también afecta a otras dimensiones, como es el podcast transmedia (García-Marín, 2020), el periodismo y documentalismo (Kerrigan y Velikovsky, 2016; Rampazzo Gambarato y Tárcia, 2017) y el estudio de las narrativas transmedia en la educación de las nuevas generaciones (Kalogeras, 2014; Lacasa Díaz, 2018). Por su parte, otros autores como Yáñez (2012) y Costa Sánchez (2013) han destacado el uso del vídeo como herramienta fundamental para expandir el universo narrativo transmedia y hacerlo más atractivo a los usuarios. Estos usuarios, también llamados prosumidores digitales (Freire, 2017), son, según Lastra (2016), uno de los tres principales puntos de cualquier producto audiovisual transmedia. Para la autora, un producto audiovisual transmedia “se fundamenta en tres pilares: un universo narrativo, un número de plataformas de expansión de ese universo y un prosumidor que interactúe con el contenido” (Lastra, 2016, p. 72). Para que esta expansión se produzca, es necesaria la extensión‑comprensión del relato base (Scolari, 2013) a través de productos serializados que respeten el código establecido entre la narrativa y los usuarios. Hernández-Ruiz, por su parte, también se basa en el estudio de un universo narrativo transmedia creado por sí mismo, para señalar algunos de los elementos que, a su parecer, deberían tenerse en cuenta en un diseño transmedia que afectará a los contenidos, a la arquitectura narrativa, la distribución en plataformas y canales, interfaces y programas y a las audiencias y difusión del producto (Hernández-Ruiz, 2019, p. 24).
Algunos autores como Piñeiro-Otero (2020) consideran clave la figura de un personaje que haga de pieza clave y engranaje de toda la narrativa. Ese personaje debe ser tan importante como para representar el relato base e integrar otras tramas. Algunos personajes sobre los que pivotan universos narrativos transmedia son Batman (Mora-Fernández, 2017) o Flash Gordon, tal y como afirma Piñeiro-Otero (2020):
la influencia de Flash Gordon en la ciencia ficción actual ha llevado a considerar al héroe interplanetario el padre de las narraciones espaciales. Asimismo, Flash Gordon supone un referente de la expansión del cómic a otros medios, formatos y plataformas. (2020, p. 11)
Sobre este elemento, se apunta a una transfiguración de valores en los personajes que representan los universos narrativos transmedia en tanto que el héroe tradicional y el superhéroe están dejando lugar a los antihéroes y antiheroínas contemporáneos, con los que el público se siente más identificado por ser personajes menos idealistas y perfectos (Freire y Vidal-Mestre, 2022).
Si bien muchos de los grandes universos narrativos pivotan sobre la figura de un personaje, hay otros que lo hacen a través de un elenco o saga de personajes, respondiendo a una propuesta narrativa más policromática, integradora y multidisciplinar, como es el caso de los universos narrativos de Star Wars, Avengers o el universo de J. R. R. Tolkien. Ya sea vertebrado por un personaje o por un elenco, para Rodríguez-Ferrándiz (2017) también hay que cuidar y preservar el valor paratextual (Genette, 1997) que caracteriza el relato transmedia, contemplado desde diversas dimensiones y funcionalidades. Para Arnau Roselló (2016), los elementos clave que formarían parte de un diseño de narrativa transmedia son: la estrategia multicanal, la distribución multiformato y artefactos videolúdicos, a lo que cabría añadir la capacidad para emocionar, persuadir y conectar con el usuario, denominado como homo fabulator por Pérez-Rodríguez (2020) en alusión a una evolución del homo videns que propuso Sartori (2012) y del homo ludens de Postman. Este nuevo ente o usuario, según Pérez‑Rodríguez, se basa en cuatro pilares: la búsqueda de la información, los propósitos, la necesidad de conocimiento y, finalmente, las competencias para utilizar dicha información y conocimiento (2020, p. 27). Otros autores, como Roig, señalan que “la narrativa transmedia implica el diseño y la creación de un universo propio, lo bastante complejo y consistente con el fin de facilitar su reconocimiento y su coherencia a través de sus diferentes manifestaciones mediáticas” (2010, p. 245).
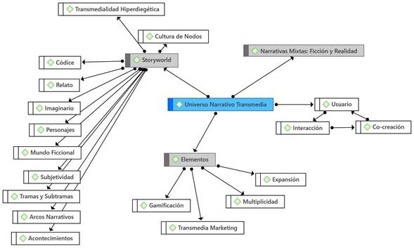
En la siguiente figura se incluye la relación entre los códigos obtenidos del análisis de los 29 artículos seleccionados.

Como se puede apreciar, es importante discernir entre las diferentes dimensiones que forman parte un universo narrativo transmedia. La dimensión que propone las bases de la construcción de un universo es, obviamente, el relato del ‘primer mundo’ o el primer storyworld. Este será el ADN sobre el que se va a edificar todo el universo. Por tanto, en los cimientos encontramos el relato base, el argumento, los personajes, la trama, las subtramas, el códice e imaginario y los diferentes tropos y acontecimientos. Si las bases no interesan a una comunidad, no son ricas ni relevantes, los demás elementos no tienen razón de ser. Si, por el contrario, el relato base despierta el interés y es lo suficientemente rico para poder expandirse, entrarán otros elementos necesarios para que evolucione a un universo, tales como la gamificación, el transmedia marketing, la interacción con los usuarios, la co-creación, y otros inherentes a las narrativas transmedia como la multiplicidad de formatos, plataformas y medios. Esta narrativa expandida, como sucede con el universo Tolkien, con Marvel o DC Comics, entre otras, permite la creación de diferentes mundos transversales conectados por nudos narrativos y que, a su vez, siguen expandiéndose y dando profundidad al relato base y agrandando ese universo. Por último, con el paso del tiempo, las creaciones de los usuarios se diluirán con las originales, dando pie a nuevas narrativas y contribuyendo, a su vez, a seguir manteniendo vivo y orgánico el universo.
A partir del análisis de la revisión sistemática de la literatura en Web of Sciences, y establecidas las tres categorías expuestas, podemos sintetizar las siguientes aportaciones al campo de estudio:
Respecto al primer objetivo, es posible afirmar que se suelen usar indistintamente muchos conceptos entre la gran amalgama terminológica del campo de estudio, pese a que tienen diferencias sustanciales entre ellos. Es común usar universo de la misma forma que mundo o galaxia, como también, en ocasiones, se confunde una acción transmedia con una narrativa transmedia o, incluso, una adaptación literaria con un relato transmedia. Si bien entendemos que el transmedia storytelling es una historia desarrollada en diferentes plataformas, canales y medios con prácticamente total autonomía narrativa pero hiperconectados y con la implicación del usuario, que ayuda a expandirla, no todo transmedia storytelling puede considerarse un universo narrativo transmedia.
Asimismo, es posible afirmar que los universos narrativos transmedia son un ente mayor a un mundo transmedia o transmediático, que pasa por la construcción literaria de un código y un gran relato que enriquece a un conjunto de mundos, cada uno de ellos con su propia historia independiente (storyworld). Sin embargo, un universo narrativo no es lo mismo que un multiverso, el cual contempla diferentes líneas de tiempo o dimensiones temporales, por lo que presentará a unos personajes en diferentes épocas o dimensiones, viviendo diferentes vidas e independientes de sus otros yo.
El storyworld representa la dimensión narrativa de un proyecto transmedia. Respecto del universo narrativo transmedia, los storyworlds mantienen juntos los componentes de numerosas historias, que en su conjunto constituyen una única experiencia coordinada y coherente. La mayoría de los investigadores afirman que se trata de diferentes historias en distintos mundos, hiperconectados y relacionados mediante la cibertextualidad.
La revisión de la literatura también permite afirmar que el número de componentes mediáticos necesarios para que se utilice el término transmedia es inconsistente y depende de innumerables factores. Los investigadores no establecen un número determinado, pero especifican que estos componentes deben asegurar la continuidad, expansión y multiplicidad narrativas, adaptando y modulando el mensaje mediante diferentes medios, formatos y plataformas, o por canales autorizados y no autorizados; son estos últimos los más idóneos para la creación de contenido generado por usuarios o por comunidades fandom.
No toda práctica transmedia es narración transmedia. Muchas acciones de comunicación publicitaria son transmedia y se complementan mediante diferentes plataformas, canales y necesitan de la participación de los usuarios, pero carecen de una narrativa. Cabe diferenciar, no obstante, que existen diferencias entre la narración transmedia y la adaptación. Aunque la adaptación toma elementos narrativos de otras obras y los extrapola a otros medios o formatos, no forma parte de una narración transmedia, no está conectada ni cumple con las características del storytelling transmedia. En este sentido, si un filme, libro o videojuego usa el concepto literario de elfo, originario del universo narrativo de J. R. R. Tolkien, no está creando una narración transmedia con la obra original, solo una mera adaptación literaria, lingüística o audiovisual de un personaje o una raza originaria de dicha obra.
La interacción del usuario o receptor y la participación en la co-creación es trascendental para la mayoría de los autores. Los elementos que más intensifican esta interacción son algunas de las dimensiones del paratexto, así como el diseño y usabilidad de las interfaces, la gamificación, la vigencia de la narrativa, el sentirse parte subjetiva del relato y la accesibilidad. Otros autores resaltan la subjetividad en el enfoque, la inmersión y cierto grado de control de la historia por parte de los destinatarios.
Para que se genere esta asociación simbiótica entre el binomio narrativa-usuario, algunos investigadores afirman que es necesaria la alfabetización (trans)mediática, la cual está basada en el conocimiento de las hipermediaciones generadas en las comunidades virtuales y los universos o multiversos.
En los universos narrativos se genera, en ocasiones, una cultura mixta que combina elementos que son reconocibles por los destinatarios con elementos nuevos. Esta mezcla ayuda a generar inmersión en los nuevos mundos creados. Ello requiere de la necesidad de una preexistencia de construcciones literarias y un códice de personajes y lugares, así como un conocimiento previo o base cultural, política e histórica de la sociedad que se presenta en estos universos. Asimismo, también puede darse otro tipo de fusión: la del plano diegético que se ha diseñado y construido de modo digital o virtual con su expansión y desarrollo, hiperconexión y extrapolación con el mundo real, gracias a la extrabilidad o capacidad para adaptar las narrativas de ficción a la cultura y a la sociedad.
Estas son las principales aportaciones y convergencias en la mayoría de los autores sobre el universo narrativo transmedia a partir de una revisión literaria del término desde el prisma del estudio. Sin embargo, es importante señalar que los artículos analizados presentan intereses dispares y dimensiones heterogéneas. Esto hace suponer que el estudio del universo narrativo transmedia, en expansión creciente gracias a la proliferación de los multiversos y metaversos y a las nuevas plataformas que involucran al usuario, está aún en una etapa incipiente y que su evolución se situará entre las grandes líneas maestras en que se vinculan estos estudios: psicología, educación, imaginario social, publicidad, marketing y antropología.
Finalmente, se propone la siguiente definición sobre el universo narrativo transmedia, intentando englobar las aportaciones a este campo de la mayoría de los autores referenciados:
Un universo narrativo transmedia o UNT está formado por diferentes mundos transmediales, cada uno de ellos conectado al resto y al propio universo, pero se puede consumir de forma independiente. El universo es la consecuencia de un storyworld base rico, intertextual y profundo que se ha expandido a otros mundos gracias a las características de las narrativas transmedia y otros elementos como la gamificación, el marketing transmedia o la creación de narrativas mixtas donde confluyen el contenido original, los subproductos, los creados por los usuarios y donde el concepto de autoría y los límites narrativos se diluyen, siendo, en ocasiones, inmensurables. Un claro ejemplo de UNT es el universo Star Wars que se ha creado en base al relato original de la primera trilogía y ahora se ha expandido a diferentes mundos transmediales como The Mandalorian, Boba Fett, Rogue One y muchos otros que coexisten en multiplicidad de formatos, plataformas y medios.
Algunos de los nuevos elementos a tener en cuenta en futuras investigaciones sobre el universo narrativo transmedia pueden ser: el diseño transmedia integral y su aplicación a partir de plataformas, medios y canales; la identidad audiovisual; los elementos de promoción y difusión del contenido; el destinatario y su lenguaje, así como la usabilidad e interfaces, pero, sobre todo, la creación de los storyworlds, la representación como metáfora de traslación de las grandes angustias o problemáticas de la sociedad de donde resultan, así como los efectos culturales de la inmersión narrativa y la posible aplicación en educación.
Albaladejo Ortega, S. y Sánchez Martínez, J. (2019). El ecosistema mediático de la ficción contemporánea: relatos, universos y propiedades intelectuales a través de los transmedial worlds. Icono 14, 17(1), 15-38. http://dx.doi.org/10.7195/ri14.v17i1.1241.
Alvarados Ramírez, M., Guarinos, V. y Gordillo Álvarez, I. (2011). El relato audiovisual transmediático. Esquivando los media tradicionales. Estudios de caso y propuestas creativas. En VI Congrés Internacional Comunicació I Realitat. (pp. 577-586). Blanquerna, Universidad Ramón Llull.
Arnau Roselló, R. (2016). Estrategias Transmedia y enunciación desde los márgenes: El universo narrativo de The Undocumented, Marco Williams, 2013. Icono 14, 14(1), 233-257. http://dx.doi.org/10.7195/ri14.v14i1.931.
ATLAS.ti Scientific Software Development GmbH [ATLAS.ti 22 Windows]. (2022). Obtenido de https://atlasti.com
Bainbridge, J. (2010). Fully articulated: The rise of the action figure and the changing face of ‘children's’ entertainment. Continuum, 24(6), 829-842. http://dx.doi.org/10.1080/10304312.2010.510592.
Barrientos-Bueno, M. (2013). La convergencia y la segunda pantalla televisiva: el caso de Isabel (TVE). Actas del I Congreso Internacional Comunicación y Sociedad. Universidad Internacional de La Rioja. http://reunir.unir.net/handle/123456789/1731.
Bernardo, N. (2014). Transmedia 2.0: How to create an entertainment brand using a transmedial approach to storytelling. Armando Editore.
Bourdaa, M. (2013). Following the Pattern: The Creation of an Encyclopedic Universe with Transmedia Storytelling. Adaptation, 6(2), 202–214. https://doi.org/10.1093/adaptation/apt009.
Bruni, E. y Baceviciute, S. (2013). Narrative Intelligentibility and Closure in Interactive Systems. En Koenitz, H. et al. (eds.), Lecture Notes in Computer Science, 8230, (pp.13-15). Springer. http://dx.doi.org/10.1007/978-3-319-02756-2_2.
Carreño Villada, J. L. (2016). Transmedia Narrative in the Era of the Social mobile. Carlos, King Emperor. Fonseca, (12), 79-95. http://dx.doi.org/10.14201/fjc2016127995.
Ciammella, F., Ciofalo, G. y Leonzi, S. (2019). “It's a trap”. Transmedia Screen Storytelling: from the immersive experience to participatory interactivity. H-ermes. Journal of Communication, 15, 89-10. https://doi.org/10.1285/i22840753n15p89.
Corona-Rodríguez, J. M. (2017). Arqueología Transmedia: participación de las audiencias en la expansión de las narrativas de la Segunda Guerra Mundial (caso Band of Brothers). AdComunica, (13), 175-199. http://dx.doi.org/10.6035/2174-0992.2017.13.10.
Costa Sánchez, C. (2013). Narrativas transmedia nativas: ventajas, elementos de la planificación de un proyecto audiovisual transmedia y estudio de caso. Historia y Comunicación Social, 18, 561-574. http://dx.doi.org/10.5209/rev_ HICS. 2013.v18.44349.
Dunford, M. D. (2018). Paramount Pictures v. Axanar Productions: identifying the infringed work when an unauthorized production is set in an existing fictional universe. Interactive Entertainment Law Review, 1(2), 73–88. http://dx.doi.org/10.4337/ielr.2018.02.01.
Evans, E. (2011). Transmedia television: Audiences, new media and daily life. Routledge.
Freeman, M. (2017). Historicising Transmedia Storytelling: Early Twentieth-Century Transmedia Story Worlds. Routledge.
Freire-Sánchez, A. (2017). ¿Cómo crear un storytelling de marca? De la teoría a la práctica profesional. UOC.
Freire-Sánchez, A. (2022). Los antihéroes no nacen, se forjan. Arco argumental y storytelling en el relato antiheroico. UOC.
Freire-Sánchez, A. y Vidal-Mestre, M. (2022). El concepto de antihéroe o antiheroína en las narrativas audiovisuales transmedia. Cuadernos.Info, (52), 246–265. https://doi.org/10.7764/cdi.52.34771.
Fuente Prieto, J., Lacasa Díaz, P. y Martínez-Borda, R. (2019). Adolescentes, redes sociales y universos transmedia: la alfabetización mediática en contextos participativos. Revista Latina de Comunicación Social, 74, 172-196. https://doi.org/10.4185/RLCS-2019-1326.
García Villar, M. (2019). Los recursos cinematográficos de Final Fantasy y la narrativa transmediática de Final Fantasy XV. Con A de Animación, (9), 28-33. https://doi.org/10.4995/caa.2019.11328.
García-Marín, D. (2020). Transpodcast universe. Narrative models and independent community. Historia y Comunicación Social, 25(1), 139-149. https://doi.org/10.5209/hics.69232.
Genette, G. (1997). Paratext: Threshold of interpretation. Cambridge University Press.
Ghazanfar, A., Arshad M. y Jackson Brown, A. (2019). Historical Verisimilitudes in Fictional Universe: Cultural Poetics in the Works of Allende. Global Regional Review, IV, 550–556. http://dx.doi.org/10.31703/grr.2019(iv-iv).49.
González-Martínez, J., Serrat-Sellabona, E., Estebanell-MinGuell, M., Rostan-Sánchez, C., y Esteban-Guitart, M. (2018). Sobre el concepto de alfabetización transmedia en el ámbito educativo. Una revisión de la literatura. Comunicación y Sociedad, (33), 15-40.
Gosciola, V. y Tage Verissimo, M. (2018). Mediatización por los jóvenes en la expansión narrativa del Universo Cinemático Marvel. Chasqui. Revista Latinoamericana de Comunicación, 0(137), 113-130. https://doi.org/10.16921/chasqui.v0i137.3456.
Graves, M. (2017). Transmedia Storytelling, Adaptation, and the Reversing of Justified. Adaptation, 10, 1-17. https://doi.org/10.1093/adaptation/apw039.
Gurfinkel, J., Kagan, M., y Libby, J. (10 octubre, 2010). Your Life Will Be a Transmedia Experience (It Already is). [Video]. YouTube. https://www.youtube.com/watch?v=h5ydzMRsh90.
Hermann-Acosta, A., y Pérez-Garcias, A. (2019). Narrativas digitales, relatos digitales y narrativas transmedia. Revisión sistemática de literatura en educación en el contexto iberoamericano. Revista Espacios, 40(41).
Hernández Ruiz, J. (2019). Designing Transmedia Worlds: the case of Plot 28 (2013). Revista Latina de Comunicación Social, 73, 12-32. https://doi.org/:10.4185/RLCS-2018-1319en.
Insomniac Games (2018). Spider-Man [Videojuego]. Sony Interactive Entertainment.
Jenkins, H. (15 enero, 2003). Transmedia Storytelling. Moving characters from books to films to video games can make them stronger and more compelling. MIT Technology Review. https://www.technologyreview.com/2003/01/15/234540/transmedia-storytelling.
Jenkins, H. (2006). Convergence culture: Where old and new media collide. NYU Press.
Kalogeras, S. (2014). Transmedia storytelling and the new era of media convergence in higher education. Palgrave Macmillan.
Kerrigan, S. y Velikovsky, J. (2016). Examining documentary transmedia narratives through The Living History of Fort Scratchley project. Convergence, 22(3), 250–268. https://doi.org/10.1177/1354856514567053.
Kinder, M. (1991). Playing with power in movies. Television and video games: from Muppet Babies to teenage Mutant Ninja Turtles. University of California.
Lacasa Díaz, P. (2018). Expresiones del futuro: cómo se comunicarán las nuevas generaciones. Morata.
Lastra, A. (2016). El poder del prosumidor. Identificación de sus necesidades y repercusión en la producción audiovisual transmedia. Icono 14, (14), 71-94. https://doi.org/10.7195/ri14.v14i1.902.
Leonard, E. (1997). Pronto. Punto de lectura.
Leonzi, S. (2017). La condizione transmediale, in Bernardo, N., Transmedia 2.0. Brand, storytelling, entertainment. Armando Editore.
Marcos Molano, M., Romero Chamorro, S. F. y Santorum González, M. (2019). El Storyworld en la narrativa de los Juegos Documentales Interactivos: el caso de Fort McMoney. Icono 14, 17(1), 39-59. https://doi.org/10.7195/ri14.v17i1.1246.
Miranda-Galbe, J., Cabezuelo-Lorenzo, F. y López-Medel, I. (2021). Analytical Model of Transmedia Storytelling Ecosystems in Audiovisual Fiction: The Spanish Model of The Ministry of Time. Communication & Society, 34(1), 1-13. https://doi.org/10.15581/003.34.1.1-13.
Mohd, U. H. y Syed, M. A. (2021). Tying multiple installments in a single storyworld: Visiting worldbuilding through Power Sphera Universe in Malaysian animation franchise, BoBoiBoy. Media International Australia, 180(1), 131–147. https://doi.org/10.1177/1329878X20978707.
Molpeceres Arnáiz, S. y Rodríguez Fidalgo, M. I. (2014). La inserción del discurso del receptor en la narrativa transmedia: el ejemplo de las series de televisión de ficción. Historia y Comunicación Social, 19, 31-42. http://dx.doi.org/10.5209/rev_HICS.2014.v19.45008.
Mora-Fernández, J. I. (2017). Elementos Narrativos que Sirven para Generar Convergencias e Inteligibilidad en Narrativas Transmediáticas o Narrativas Interactivas Lineales. Icono 14, 15(1), 186-210. http://dx.doi.org/10.7195/ri14.v15i1.1032.
Ojeda, N., San Nicolás Romera, M. A. y Ros Velasco, J. (2019). In the Warcraft Universe We Trust: An Analysis of Transmedia Advertising Strategies in the World of Warcraft Video Game Series (“Battle Chest 3.0,” “Cataclysm,” and “Mists of Pandaria”). International Journal of Communication, 13, 1507-1525.
Page, M. J., McKenzie, J. E. y Bossuyt, P. M. (2021). The PRISMA 2020 statement: an updated guideline for reporting systematic reviews. BMJ, 71, p. 372. http://dx.doi.org/10.1136/bmj.n71.
Pérez-Rodríguez, A. (2020). Homo sapiens, homo videns, homo fabulators. La competencia mediática en los relatos del universo transmedia. Icono 14, 18(2), 16‑34. http://dx.doi.org/10.7195/ri14.v18i2.1523.
Piñeiro-Otero, T. (2020). Flash Gordon. La expansión del héroe intergaláctico como ejemplo de arqueología transmedia. Historia y comunicación social, 25(1), 45-56. https://doi.org/10.5209/hics.69226.
Podwalyi, M. (2020). Religious Cults in the Fictional Universe of the RPG The Witcher. State Religion and Church, 6(1), 91–104. http://dx.doi.org/10.22394/2311-3448-2020-7-1-91-104.
Postman, N. (1991). Divertirse hasta morir, el discurso público en la era del espectáculo. Ediciones de la Tempestad.
Pratten R. (2015). Getting started with Transmedia Storytelling. A practical guide for beginners. (Second edition). CreateSpace Independent Publishing Platform.
Rampazzo Gambarato, R. y Tárcia, L. P. T. (2017). Transmedia Strategies in Journalism: An analytical model for the news coverage of planned events. Journalism Studies, 18(11), 1381-1399. https://doi.org/10.1080/1461670X.2015.1127769.
Rehak, B. (2016). Transmedia space battle: reference materials and miniature wargames in 1970s Star Trek. Science fiction film and television, 9(3), 325–345. http://dx.doi.org/10.3828/sfftv.2016.9.9.
Rodríguez-Ferrándiz, R. (2017). Paratextual Activity: Updating the Genettian approach within the transmedia turn. Communication & Society, 30(1), 165-182. http://dx.doi.org/10.15581/003.30.1.165-182.
Rodríguez-Ferrándiz, R., Tur-Viñes, V. y Mora Contreras, K. (2016). The Tube on YouTube: TV Series, Media Strategies, and User Tactics in a Transmedia Environment. International Journal of Communication, 10, 1991-2013.
Roig, A. (2010). Cine en conexión: producción industrial y social en la era “cross-media”. UOC.
Rosendo Sánchez, N. (2016). Mundos transmediales: revisión conceptual y perspectivas teóricas del arte de crear mundos. Icono 14, 14(1), 49-70. https://doi.org/10.7195/ri14.v14i1.930.
Rosendo Sánchez, N. (2022). Narrativas transmediales: revisión conceptual y propuesta de una taxonomía y modelo de análisis (el caso español 2006-2016). Tesis Doctoral Universidad de Granada, 2022. https://hdl.handle.net/10481/77260.
Rovira Collado, J. M., y Rovira-Collado, J. (2020). Aproximaciones ACA-FAN al universo transmedia de Neil Gaiman: creación y desarrollo de un sello propio. Quaderns de cine. 15. 71-90. https://doi.org/10.14198/QdCINE.2020.15.06.
Ryan, M.L., y Thon J.N. (2014). Storyworlds across Media. Toward a Media-Conscious Narratology. University of Nebraska Press.
Sartori, G. (2012). Homo videns: la sociedad teledirigida. Taurus.
Scolari, C. A. (2009). Transmedia storytelling: Implicit consumers, narrative worlds and branding in contemporary media production. International Journal of Communication, 3, 586–606.
Scolari, C. A. (2013). Lostology: Transmedia storytelling and expansion/compression strategies. Semiotica, (195), 45–68. http://doi.org/10.1515/sem-2013-0038.
Scolari, C. A. (2014). Don Quixote of La Mancha: Transmedia storytelling in the Grey Zone. International Journal of Communication, 8, 2382–2405.
Selva-Ruiz, D. (2021). La fusión de realidad y ficción en las acciones promocionales no convencionales de Pixar. Con A de Animación, (12), 32-51. https://doi.org/10.4995/caa.2021.15084.
Taylor, C. (2015). How Star Wars Conquered the Universe: The Past, Present, and Future of a Multibillion Dollar Franchise. Basic Books.
Tenderich, B. (2014). Transmedia Branding. EIMO.
Vidal-Mestre, M. (2018). Branding sonoro: Sonokey: el método de impulso emocional y mnemotécnico para las marcas. UOC.
Villani, N. (2020). Marvel's Spider-Man: “Ragnoverso” crossmediale = Marvel's Spider-Man: crossmedia “Spider-Verse”. H-ermes. Journal of Communication, (18), 73-94. http://dx.doi.org/10.1285/i22840753n18p73.
Weaver, T. (2012). Comics for Film, Games, and Animation: Using Comics to Construct Your Transmedia Storyworld. Focal Press.
Wolf, M. J. (2012). Building imaginary worlds: The theory and history of subcreation. Routledge.
Yáñez, J. (2012). La cultura de los nudos. Una aproximación al fenómeno transmedia y a su aplicación en el caso español. L'Atalante: Revista de Estudios Cinematográficos, (13), 28-33.
Yost, G. (Director). (2010-2015). Justified. [TV series]. FX Network
Los autores desempeñaron todos los roles de autoría del trabajo. Manifiestan no tener conflicto de interés alguno.
[1] Traducción propia de: In recent years, we have seen a growing body of scholarship on transmediality from different perspectives: storytelling, world building, industry practices, and studies that look at both “old” media formats, such as film and television and “new” media formats such as websites, digital games, and mobile phones (...). This development indicates that the study of cross- or transmediality might slowly be maturing into a field of study in its own right.
[2] Traducción propia de: Arguably, then, the ‘action’ of the action figure moves from the action of consumption towards a (nascent) action of prosumption (where consumption fuels production), wherein children use the figures and their narratives as resources for their own creativity and exploration.