Austral Comunicación
ISSN(e) 2313-9137
Volumen XI, número 1 - Junio de 2022
José Iran Batista de Melo Filho
Programa de Pós-graduação em Administração da Universidade Estadual do Ceará.
irandemelo.idm@gmail.com
ORCID: https://orcid.org/0000-0002-8091-2311
Igor Lopes Cordeiro
Universidade Estadual do Ceará.
igorcordeiro85@gmail.com
ORCID:
https://orcid.org/0000-0002-5661-4058
Danielle Miranda de Oliveira Arruda Gomes
Professora do Programa de Pós-graduação em Administração da Universidade Estadual do Ceará.
daniellearrudagomes@gmail.com
ORCID:
https://orcid.org/0000-0002-6209-6349
Fecha de finalización: 10 de noviembre de 2021.
Recibido:
11 de noviembre
de 2021.
Aceptado:
6 de junio de
2022.
DOI: https://doi.org/10.26422/aucom.2022.1101.dem

Resumen
El objetivo general
del estudio fue comprender la dinámica del discurso del odio en el activismo
político de los individuos en las redes sociales digitales. Desde una
perspectiva cualitativa, se desarrolló una investigación multimétodo,
con análisis de contenido temático para evaluar las motivaciones de la
militancia y las consecuencias de los conflictos que ocurren en las redes y con
análisis de contenido automatizado para identificar la incidencia del discurso
de odio y los tipos de publicaciones que lo provocan reacción. Las redes
sociales digitales son entornos democráticos convirtiéndose en un lugar fértil
para la militancia política ideológica, que en su debate puede generar
discusiones violentas y discursos de odio, lo que hace de estos entornos, en
ocasiones, un lugar violento y tóxico. Entre los principales resultados
teóricos y prácticos se encuentra la autoconstrucción de un refugio en línea
que contribuya al aumento del efecto de la burbuja social y la propuesta de dos
tipologías, la del discurso de odio y la de sus consecuencias en la vida del
individuo.
Palabras clave: discurso de odio, redes sociales digitales,
militancia política, influencia, comportamiento.
Resumo
O objetivo geral do estudo consistiu em compreender
a dinâmica dos discursos de ódio na militância política dos indivíduos nas
redes sociais digitais. A partir de uma perspectiva qualitativa,
desenvolveu-se uma pesquisa multimétodo, com análise
temática de conteúdo para avaliar as motivações da militância e as
consequências dos conflitos que ocorrem nas redes e com análise de conteúdo
automatizada para identificar a incidência de discursos de ódio e os tipos de postagens
que causam essa reação. As redes sociais digitais são ambientes democráticos
tornando-se um terreno fértil para militância política ideológica, que em seu
debate pode gerar discussões violentas e discursos de ódio, o que torna esses
ambientes, por vezes, um local violento e tóxico. Dentre os principais
resultados teóricos e práticos tem-se a autoconstrução de um refúgio online
que corrobora para o aumento do efeito da bolha social e a proposta de duas
tipologias, a do discurso de ódio e a das suas consequências na vida do
indivíduo.
Palavras Chaves: Discurso de ódio, Redes Sociais Digitais, Militância Política, Influência, Comportamento.
Abstract
The goal of
this study is to understand how hate speech emerges as part of political
activism on social media. From a qualitative perspective, we developed a
multi-method investigation. Our thematic content analysis delves into the
motivations of activists and the consequences of social media conflicts, while
our automated content analysis identifies the frequency of hate speech and the
types of publications that lead to such reactions. Social media are democratic
environments and fertile ground for ideological and political activism, which
can sometimes spark violent, hate-filled debates that transform these
environments into dangerous and toxic places. Among our main theoretical and
practical results, we found that the self-construction of online havens or
shelters contributes to the increase of social bubbles as well as the rise in
hate speech and its consequences for the lives of individuals.
Keywords: hate speech, social media, political activism, influence, behavior.
As mídias sociais possibilitam a ampliação do debate político ideológico. Numerosas comunidades utilizam as redes sociais digitais (RSD) para exporem e proliferarem seus ideais, com organização de eventos e movimentação de massas em torno de um objetivo comum (Babo & Silvia, 2016; Vicente & Azevedo, 2018; Machado & Miskolci, 2019).
As manifestações do Movimento do Passe Livre (MPL) e do Vem para a Rua, que ocorreram no Brasil em 2013, as eleições de 2014, o impeachment da ex-presidente Dilma, protestos contra a Copa do Mundo de 2014 e protestos contra e a favor da prisão do ex-presidente Lula colaboraram para o aumento do uso das RSD como espaços para militância e discussões políticas ideológicas nesses ambientes (Ouríveis et al. 2016).
O uso das mídias sociais por diversos grupos com propósitos democráticos promoveu a organização de movimentos sociais defendidos por partidos da esquerda, assim como também a organização sistemática de grupos de direita que buscavam defender sua ideologia ou propagar o pensamento conservador nesse mesmo ambiente (Machado & Miskolci, 2019).
As eleições presidenciais de 2018 ganham um destaque especial nesse contexto. Em 2017, pesquisas eleitorais apontavam para um cenário onde o então candidato Jair Bolsonaro se estabelecia em segundo lugar com apenas 17% dos votos no primeiro turno e com 32% no segundo turno, o que indicava uma possível manutenção do Partido dos Trabalhadores (PT) no poder, reproduzindo o modelo das eleições passadas (Datafolha, 2017).
Todavia, o padrão eleitoral vigente, segundo o qual grupos regionais socioeconômicos votariam homogeneamente, foi rompido. Partidos mais à esquerda tendiam a ganhar no Norte e Nordeste. Já partidos mais à direita eram hegemônicos em votações no Centro-oeste, Sul e Sudeste. Contudo, Jair Bolsonaro, que era o candidato da direita, ganhou as eleições na maioria das regiões com exceção do Nordeste (Almeida, 2018; Moura & Corbellini, 2019).
Diante dessas circunstâncias, as RSD ganharam um protagonismo na política brasileira, pois a estratégia de campanha de Jair Bolsonaro fundamentou-se no poder de disseminação de informação das RSD com os eleitores. Usando como meio uma narrativa moral e conservadora, esse discurso acabou sendo difundido e apropriado pelos usuários das redes. Isso culminou colaborando para a virada na corrida eleitoral (Moura & Corbellini, 2019).
Com isso, compreende-se que as redes sociais digitais passam a ter relevância no contexto político devido à sua função de inserção social, o que torna possível a exposição de narrativas em seu estado puro e favorece o desdobramento de discussões, por vezes violentas, sobre temas diversos, notadamente assuntos políticos ideológicos (Bernardes, 2020).
Assim, tendo em vista a representatividade e a possibilidade de análises destas interações nas RSD, torna-se pertinente observar possíveis discussões decorrentes da militância política e ideológica que se desenvolvem dentro desse ambiente (Sashi, 2012; Harrigan et. al., 2017; Silvia & Mainardes, 2018; We Are Social - WAS, 2019).
Desse contexto, extraiu-se a seguinte questão de pesquisa: qual a dinâmica dos discursos de ódio na militância política dos indivíduos nas redes sociais digitais? Destarte, a presente pesquisa tem como objetivo compreender a dinâmica dos discursos de ódio na militância política dos indivíduos nas redes sociais digitais.
O objetivo geral foi desdobrado em três objetivos específicos que corroboram para o resultado da pesquisa:
1.
Conhecer as motivações da realização de militância política
nas RSD.
2.
Entender as consequências dos conflitos que ocorrem nas RSD.
3.
Identificar a temática dos diferentes discursos de ódio incidentes
nas RSD.
Para alcançar os objetivos propostos, o estudo se desdobra em uma metodologia de caráter qualitativo e exploratório. Em termos de seus delineamentos, a pesquisa foi estruturada em três partes. A primeira contemplou o levantamento e a análise de dados secundários relevantes ao tema (Stake, 2010; Flick, 2008).
A segunda fase ocorreu no campo por meio de entrevistas com usuários de RSD, o que permitiu captar a discussão dos simpatizantes e antagonistas sobre os mais variados temas que polarizam as redes sociais.
Já a terceira fase contemplou as análises utilizadas no tratamento dos dados, que consistiram: na análise de conteúdo indutiva (Bardin, 2011), com o auxílio do método de saturação de Fontanella et al. (2011) e do software Atlas Ti v.7.25, afim de capturar a subjetividade nas narrativas dos entrevistados; e na análise de conteúdo lexiométrica automatizada, com o auxílio do software Iramuteq de código aberto versão 0.7, para compreender a coocorrência de conceitos e termos (Recuero, 2018). Por fim, os resultados provenientes dessas análises foram triangulados.
Além dessa introdução, o estudo se organiza em mais quatro seções. A seção seguinte aborda o referencial teórico, onde são tratados temas chaves como a interatividade em redes sociais e a influência no comportamento do usuário e a militância política nas RSD. A terceira seção discorre sobre os procedimentos metodológicos adotados, a quarta apresenta os resultados da triangulação das análises de conteúdo e das diferentes formas de interação e as inferências realizadas nas entrevistas. Por fim, são apresentadas as reflexões finais sobre a dinâmica dos discursos de ódio na militância política dos indivíduos nas redes sociais digitais; as limitações do estudo e sugestões para pesquisas futuras.
A participação do usuário nas redes sociais ocorre de forma espontânea. O advento da web 2.0 proporciona que o usuário faça parte da construção do conteúdo que está acessando, deixando de ser apenas um agente passivo como outrora e tornando-se um agente ativo nessa construção (Santos & Pinto, 2016).
Devido a seus baixos custos de operacionalização, essas plataformas proporcionam que qualquer indivíduo tenha meios de divulgar suas ideias e por isso são consideradas plataformas democráticas (Coelho, Oliveira & Almeida, 2016).
Entretanto, nessa abertura democrática do discurso individual, as redes sociais digitais evidenciaram a criação e difusão de conteúdos que levam a situações de confronto político e ideológico criando, por vezes, um ambiente hostil (Quadro & Ferreira, 2020).
Como forma de se proteger nesse ambiente violento, Ruas, Nobre e Cardoso (2014) destacam uma das ferramentas do Facebook, o Surveillance, que fornece ao usuário uma maior vigilância das ações dos demais indivíduos, tanto por meio do bloqueio do perfil de certo usuário, o que corrobora para não ser mais exposto a qualquer conteúdo que venha desse sujeito, quanto pela possibilidade de realização de uma denúncia de um perfil. Nessa última ação, pode ocorrer a exclusão do comentário ou até o bloqueio da conta pela plataforma.
Ressalta-se
que esses discursos violentos são usados, algumas vezes, de forma estratégica,
pois apresentam uma co-construção textual, que
reflete as contribuições dos indivíduos, dando uma identidade de grupo, que se denominam
web ativistas e que se protegem, em alguns casos, com perfis fictícios (Amossy, 2012; Araújo,
Penteado & Santos, 2015; Kerbrat-Orecchioni, 2017; Cabral, 2019).
Em certas ocasiões, a motivação da discussão pode
até ser nobre, mas o discurso de ódio acaba sendo usado como meio, justificado
conforme o entendimento maquiavélico, em que caberia o uso da violência quando
fosse necessário para salvar a si mesmo e seus ideais (Maquiavel, 1996). Neste
sentido, o autor ressalta que os fins justificam os meios:
Os homens, em geral, julgam as coisas mais pelos
olhos que com as mãos, porque todos podem ver, mas poucos podem sentir. Todos
veem aquilo que pareces, mas poucos sentem o que és; e estes poucos não ousam
opor-se à opinião da maioria, que tem, para defende-la,
a majestade do estado. Como não há tribunal onde reclamar das ações de todos os
homens, e principalmente dos príncipes, o que conta por fim são resultados
(MAQUIAVEL, p. 85, 1996).
Mesmo após a regulamentação do Marco Civil da internet de 23 de abril de 2014, não se perceberam mudanças substanciais: os usuários continuam a agir sem grandes receios de implicações jurídicas, o que ocasiona atitudes como a do cancelamento, que exclui de determinado grupo o indivíduo ou alguma ideia, o que contraria as práticas democráticas tradicionais. Este comportamento se originou, em 2017, em casos que artistas de Hollywood foram denunciados por abusos e violência sexual. Entretanto, o cancelamento tomou outras proporções, imputando a artistas, influencers e pessoas comuns o medo de serem expostas e acusadas de maneira repentina, por meio de censuras, ameaças e insultos (Chiari et al., 2020).
Todo
esse contexto, no qual se pratica o cancelamento no ambiente online, coloca em
questão a reputação construída nas RSD, podendo ocorrer rupturas e alterações
nas relações sociais do indivíduo de forma abrupta, o que torna relevante a
compreensão da influência que a interatividade entre os usuários nas RSD tem
exercido em suas relações (Kietzmann et al., 2011; Tomasevicius Filho, 2016; Almeida, 2020; Gonçalves &
Duarte, 2020).
O Facebook, por meio do seu algoritmo de conteúdo, contribui de forma indireta e imperceptível nos processos de ativismo e radicalização política. Promove-se uma segregação de indivíduos em grupos adeptos a um determinado ideal, pois passam a ter acesso apenas a conteúdos favoráveis às suas crenças e valores. Esse distanciamento virtual de grupos com pensamentos divergentes tende à formação de uma militância política, que se caracteriza por ser a busca da transformação da realidade social e política por meio da ação (Cialdini & James, 2009; Valkenburg, Peter & Walther, 2016; Antunes, 2016; Santana & Silva, 2017; Couto & Modesto, 2021).
A militância política possui duas vertentes: a primeira trata do ativismo político, que pode ser compreendido como um conjunto de ações legais e não violentas por causas políticas com um objetivo social; a outra, trata do radicalismo, que se caracteriza pela prática de ações ilegais e violentas em prol de seus ideais e valores (Moskalenko & Mccauley, 2009; Gloria Filho & Modesto, 2019).
Em alguns casos, o ativismo pode se desdobrar na vertente mais radical. Por outro lado, em alguns momentos, indivíduos mais radicais podem ter atitudes ativistas. O radicalismo político nas relações pessoais pode promover o afastamento e rompimento entre os indivíduos que possuem pensamentos divergentes sobre determinados temas (Mccauley & Moskalenko, 2017; Gloria Filho & Modesto, 2019).
Couto e Modesto (2021) acrescentam que esse radicalismo, no contexto brasileiro, polarizou a população em movimentos pró – esquerda, impulsionados pela prisão do ex-presidente Luiz Inácio Lula da Silva e pela defesa de ideais como progresso, igualdade e intervenção do Estado na economia e em movimentos pró – direita, com indivíduos que defendem ideais favoráveis ao conservadorismo, o livre mercado e o nacionalismo.
Dessa maneira, cria-se um efeito de bolha no qual os consensos polarizados com seus valores, crenças e ideais acabam sendo reforçados e discutidos em seus grupos específicos (Machado & Miskolci, 2019).
Essa dinâmica pode afetar as relações pessoais dentro das RSD, tornando-as cada vez mais tênues, menos livres e regidas pelo medo (Gonçalves & Duarte 2020). Devido ao fato das palavras ou gestos dentro desse ambiente estarem inseridos em um dualismo tempestivo, o que poderia ser acolhimento torna-se julgamento, caso o indivíduo se desvie das normas e valores do grupo inserido ou da aceitação da audiência online.
Considere-se, quanto a natureza do estudo, o fato a questão de ser um esforço amplo de análise, possuindo como unidade de contexto as narrativas de sujeitos que se envolveram em discussões sobre diversos temas nas redes sociais digitais. Dessa forma, adotou-se uma abordagem qualitativa, que em sua primeira fase ocorreu por meio de um estudo exploratório descritivo que permitiu a compreensão dos temas em questão, das opiniões, perspectivas e do contexto dos indivíduos (Flick, 2008).
A segunda fase, descritiva, ocorreu no campo, a partir da coleta de entrevistas semiestruturadas, entre o período de 1 de junho a 10 de julho de 2021. O roteiro das entrevistas, seguiu a seguinte estruturação de tópicos:
1.
Protocolo e Caracterização do Sujeito.
2.
Interação nas RSD e os efeitos nos relacionamentos.
a.
As motivações para a realização de militâncias.
b.
A incidência de discursos de ódio.
c.
Conflitos que ocorrem nas RSD em decorrência da militância
política nos relacionamentos pessoais.
d.
Mudança de comportamento.
Os sujeitos foram captados com auxílio da técnica de amostragem intencional e do método bola de neve (Flick, 2008). Como critério para participar da pesquisa, estabeleceu-se que o indivíduo teria que ter se envolvido em alguma discussão político ideológica em RSD. Para captar os primeiros entrevistados, os autores postaram em suas redes sociais um convite genérico, que convidava qualquer pessoa que já tivesse tido uma discussão em redes sociais digitais a colaborar com a pesquisa, prestando uma entrevista. A partir desses primeiros sujeitos de pesquisa identificados, foram sendo indicados os demais. A tabela 1 traz a caracterização desses entrevistados.
|
Entrevistado |
Rede Social Digital |
Idade |
Profissão |
Sexo |
|
E1 |
Whatsapp |
23 |
Estudante |
Masculino |
|
E2 |
Instagram |
23 |
Desempregado |
Masculino |
|
E3 |
Facebook |
54 |
Bancário |
Masculino |
|
E4 |
Twitter |
23 |
Estudante |
Masculino |
|
E5 |
Instagram |
23 |
Estudante |
Feminino |
|
E6 |
Instagram |
23 |
Estudante |
Feminino |
|
E7 |
Instagram |
40 |
Publicitária |
Feminino |
|
E8 |
Whatsapp |
25 |
Desempregado |
Masculino |
|
E9 |
Instagram |
61 |
Administrador |
Masculino |
|
E10 |
Instagram |
26 |
Professora |
Feminino |
|
E11 |
Facebook |
38 |
Analista
de Sistema |
Masculino |
|
E12 |
Facebook |
49 |
Psicólogo |
Masculino |
|
E13 |
Whatsapp |
45 |
Educador
Físico |
Masculino |
|
E14 |
Whatsapp |
40 |
Médica |
Feminino |
|
E15 |
Twitter |
21 |
Estudante |
Feminino |
|
E16 |
Instagram |
21 |
Estudante |
Masculino |
|
E17 |
Instagram |
23 |
Estudante |
Feminino |
|
E18 |
Facebook |
23 |
Estudante |
Feminino |
|
E19 |
Instagram |
23 |
Estudante |
Feminino |
|
E20 |
Instagram |
22 |
Estudante |
Feminino |
Foram entrevistados 20 sujeitos de pesquisa, dos quais 10 homens e 10 mulheres, que atendiam ao critério de corte da pesquisa. No intuito de capturar a pluralidade do contexto envolvido, optou-se por não delimitar o estudo a um única RSD. Assim, foram entrevistados indivíduos que tiveram discussões no Whatsapp, no Facebook, no Twitter e no Instagram.
Devido ao contexto de isolamento imposto pela pandemia e como forma de ampliar o acesso aos indivíduos, as entrevistas foram realizadas de forma remota por meio de videoconferências com o auxílio dos softwares Microsoft Teams v. 3.1.99, Zoom v. 5.0 e da plataforma Google Meet. Apesar da saturação empírica ter ocorrido na décima quinta entrevista, decidiu-se prosseguir com as demais para contemplar todos os sujeitos que já haviam concordado em participar do estudo (Flick, 2008; Stake, 2010; Fontanella, et al. 2013).
Inicialmente, em busca de responder ao primeiro e segundo objetivos do estudo, os dados foram tratados por meio da análise de conteúdo temática em unidades de contexto. Ato contínuo, foram identificados os núcleos de sentido que se formaram a partir da subjetividade das narrativas dos entrevistados. Em uma etapa posterior, esses núcleos de sentido foram codificados e agrupados em temas, tendo essa delimitação sido possível devido a incidência das recorrências (Bardin, 2011; Fontanella, et al. 2013).
A identificação dos temas possibilitou o preenchimento da tabela de saturação de amostras qualitativas na forma proposta por Fontanella et al. (2011). Segundo esses autores, a técnica da saturação é composta por oito passos, que foram seguidos neste estudo, conforme quadro 1.
|
Descrição |
|
|
1 - Disponibilizar os registros de dados
“brutos” |
Todos os pesquisadores têm acesso aos
registros integrais de áudio e aos transcritos. |
|
2 - “Imergir” em cada registro |
São feitas leituras e audições individuais,
visando a identificar núcleos de sentido. |
|
3 - Compilar as análises |
As entrevistas são o foco para compilar os
temas e tipos de enunciado identificados em cada uma delas, pelos
pesquisadores do grupo (instruindo as pré-categorias
ou as eventuais novas categorias). |
|
4 - Reunir os temas ou tipo de enunciados
para cada pré-categoria ou nova categoria |
Os temas ou tipos de enunciados são o foco,
para depois de cada entrevista, da análise dos pesquisadores para que sejam
agregadas as falas consideradas exemplares dos núcleos de sentido
identificados. |
|
5 - Codificar ou nominar os dados |
Nominação dos temas e dos tipos de enunciados
contidos em cada pré-categoria ou nova categoria. |
|
6 - Alocar (numa tabela) os temas e tipos de
enunciados |
Os temas são agregados para cada (pré) categoria, destacando-se quando se deu a primeira
ocorrência. |
|
7 - Constatar a saturação teórica para cada pré-categoria ou nova categoria |
Isso ocorre quando novos temas ou tipos de
enunciados não são, de maneira consistente, acrescentados após novas
entrevistas. |
|
8 - Visualizar a saturação |
Transformação da tabela em um gráfico,
possibilitando, para cada categoria analisada, uma constatação visual da
“saturação”. |
Para responder ao terceiro objetivo do estudo, os dados passaram por uma análise de conteúdo automatizada, que possui como unidade de análise a palavra isolada e promove uma Classificação Hierárquica Descendente (CHD) de cada termo nas classes de palavras criadas (Recuero, 2018; Cervi, 2018).
Camargo e Justo (2013) e Bernardes (2020) acrescentam que esse método permite também a comparação entre diversas produções textuais, o que corrobora na justificativa do uso dessa ferramenta na pesquisa, devido à comparação realizada entre as diferentes produções textuais geradas pelas narrativas dos entrevistados.
A partir da CHD, realizou-se a análise fatorial por correspondência, inferência nas palavras que aparecem sempre próximas umas das outras, permitindo uma visualização gráfica da proximidade das classes que emergiram automaticamente (Recuero, 2018).
Com base nas análises qualitativas desenvolvidas, procedeu-se à triangulação dos resultados, que contribui na atribuição heurística do objeto investigado e favorece a análise indutiva dos dados coletados (Marcondes & Brisola, 2014).
A análise dos resultados está organizada em três subtópicos. No primeiro, os dados foram tratados pela análise de conteúdo temática indutiva (Bardin, 2011), com o objetivo de se alcançar a subjetividade dos sujeitos para compreender suas motivações e consequências da militância política em seus relacionamentos.
No segundo, os dados foram tratados por meio da análise de conteúdo automatizada (Camargo & Justo, 2013; Bernardes, 2020) com o intuito de obter, por meio das recorrências e frequência dos termos, os tipos de postagens e discursos de ódio utilizados na militância dentro das RSD. E por fim, realizou-se uma triangulação dos métodos propostos para observar onde convergem, divergem e se complementam.
Como pode ser observado no Quadro 2, dentre as temáticas que mais tiveram recorrências tem-se: Repercussão entre os usuários; Ativismo político; Busca de refúgio para a paz.
Fonte: Elaborado pelos autores.A categoria de Motivações da Militância agrupa os gatilhos motivacionais que levaram os indivíduos a se dividirem em grupos virtuais com pensamentos divergentes, o que levou a se manifestarem nas RSD na busca da defesa dos seus ideias e crenças (Cialdini & James, 2009; Valkenburg, Peter & Walther, 2016; Antunes, 2016; Santana & Silva, 2017; Couto & Modesto, 2021).
Esta categoria foi subdividida em dois temas, que foram tratados como duas vertentes, uma mais alinhada ao ativismo político e outra ao radicalismo político (Moskalenko & Mccauley, 2009; Gloria Filho & Modesto, 2019). Dentre os códigos que se agruparam para formação dessas vertentes, destacam-se: revolta, combate às Fake News, pandemia, ódio a políticos, eleições e identificação ideológica. A codificação destas narrativas, com o agrupamento nas duas vertentes mencionadas, foi sintetizada no Quadro 3.
|
Entrevistado |
Narrativa |
Código |
Vertente da Militância |
|
E1 |
[...]era
realmente uma revolta contra uma determinada opinião, contra uma determinada
visão de mundo que eu considerava incorreta ou que pelo menos precisava ser
confrontada de alguma maneira. |
Revolta |
Radicalismo
Político |
|
E11 |
Depende, se
for desejando a morte do Bolsonaro, toda hora, cara! Toda hora! Esse é meu
discurso mais violento. Eu tenho muito discurso de ódio contra esse cara, eu odeio Bolsonaro com todas as minhas forças. |
Ódio
a políticos |
Radicalismo
Político |
|
E3 |
A gente que,
na época, defendia a bandeira de esquerda, era sempre acusado de ser
cumplice, ladrão. Você não discute só a pessoa em si. Fulano que estava sendo
acusado de crime, não. Eles envolviam também as pessoas que defendiam, como
se fossem bandidos, foi aí que começou a surgir o ódio. Eu sempre era atacado
enquanto pessoa. |
Identificação
Ideológica |
Radicalismo
Político |
|
E14 |
[...] eu
fui vendo que as pessoas estavam se direcionando para a figura do Bolsonaro,
eu já conhecia a figura dele, sabia do posicionamento dele e aquela figura já
me indignava, então, eu comecei a militar nas redes sociais, pelo medo
daquela figura ser eleita. Nessa época, minha militância começou quando eu
identifiquei que o antipetismo poderia eleger alguém e o meu medo era que ele
se elegesse. |
Eleições |
Ativismo
Político |
|
E1 |
[...] a
outra motivação seria mais educativa. Eu, por exemplo, tenho amigos que possuem
uma determinada visão de mundo ou que talvez não percebam que uma determinada
atitude deles é negativa socialmente, ou até uma visão política que está
incorreta. Que já existe dados que mostram alguma coisa diferente. |
Persuasão |
Ativismo
Político |
|
E11 |
Meu tio
quando fala do Bolsonaro ele só falta morrer. Aí ele começou, ah ele comprou
vacina, aí eu, cara, ele recusou cinquenta e um e-mails, era para a
gente ter vacina em Dezembro,
entendeu? Imagina quantas mortes a gente evitaria? Ah, vocês são tudo um bando
de vagabundo defendendo o PT, é nesse nível tá? A
discussão é sempre nesse nível. Com as frases feitas do Bolsonaro. |
Pandemia |
Radicalismo
Político |
|
E10 |
Eu posto
mais coisas feministas. Apesar de também militar por causas LGBT, essa não é
uma bandeira que eu levanto muito[...] |
Defesa
de Causa |
Ativismo
Político |
|
E13 |
Hoje em dia,
principalmente, é rebater muita Fake News que é propagada no ambiente
virtual, que a gente encontra até nas mídias tradicionais. |
Combate
às Fake News |
Ativismo
Político |
A figura 1 sintetiza as vertentes das motivações da militância ligadas a seus códigos de gatilhos que as impulsionam.

Apesar da vertente do radicalismo político de militância ser mais propensa ao surgimento de discussões violentas ou discursos de ódio, notou-se que esses tipos de animosidade também ocorrem quando os indivíduos praticam o ativismo político, principalmente quando estão fora da sua bolha social, independente da rede social digital que estejam usando para se manifestarem. A ocorrência destes conflitos torna esses ambientes online violentos e leva alguns usuários a se afastarem de pessoas próximas, excluírem dos seus perfis familiares e amigos, a cancelarem outros indivíduos tanto no ambiente online como no offline e a construírem fortalezas para terem um refúgio online, seguro para si próprio, onde possam se manifestar sem serem atacados ou perseguidos (Cialdini & James, 2009; Valkenburg, Peter & Walther, 2016; Antunes, 2016; Santana & Silva, 2017; Mccauley & Moskalenko, 2017; Gloria Filho & Modesto, 2019; Couto & Modesto, 2021; Gonçalves & Duarte 2020). Isso pode ser observado no Quadro 4, que traz as narrativas dos discursos de ódio em seu estado puro que ocasionaram consequências nas relações interpessoais dos entrevistados, tanto no ambiente online quanto no offline. Por motivos de síntese, optou-se por deixar apenas um exemplo de cada segmento.
|
Entrevistado |
Narrativa |
Código |
Tema |
Subcategoria |
|
Eu tinha uma visão política específica e
algumas relações negativas com determinadas pessoas[...] isso me fez me
afastar cada vez mais[...] |
Desgaste nas relações
de amizade |
Rompimento de laços de
amizade |
Transbordamento do
desgaste online no offline |
|
|
E2 |
Era sempre com discurso de ódio, deflagrar a
imagem de outras pessoas, usar a palavra "comunista" como uma forma
de ofensa [...] Dizem que os bolsominions são os
gados do Bolsonaro e os bolsominions dizem que somos os gados do PT e do
Lula. |
Discriminação por
posicionamento político e ideológico |
Desvalorização do
indivíduo |
Prejuízo na imagem |
|
E3 |
Eles começavam a postar coisas violentas,
mesmo eu não entrando na discussão e aquilo chocava muito. Aí, eu comecei a
filtrar, algumas pessoas, outras eu excluí da rede e algumas eu tive que
bloquear, porque elas continuavam a inserir comentários e entravam em
discussões. |
Bloqueio e exclusão |
Cancelamento online |
Bolha Social Digital |
|
E3 |
Eu percebo que os comentários negativos são
de pessoas que a gente não conhece. Comentando a notícia lá e de repente
outro comenta respondendo, aí começa uma polêmica. |
Comentários negativos
de desconhecidos |
Repercussão negativa
das postagens |
Bolha Social Digital |
|
E4 |
[...] cheguei a comentar algo sobre a polícia
no Facebook, em uma determinada página e alguns policiais tiraram prints
e esses prints começaram a rodar em alguns cantos, minha irmã começou
a me mostrar, porque ela tinha um amigo policial e o amigo policial veio
falar comigo [percepção de medo na fala do entrevistado] |
Perseguição ao
indivíduo por desconhecidos |
Assédio Virtual |
Cyberbullying |
|
E4 |
Aquela questão da Copa América[...] aí eu
comentei algo relacionado com a foto, apoiando a decisão dos jogadores de não
jogarem. Então, chegou um cara me ofendendo por conta do meu cabelo, pela
minha idade.[...] E eu até cheguei a bloquear a
pessoa porque foi um comentário muito nocivo. |
Ataque a aparência
física |
Ataque ao indivíduo |
Prejuízo na imagem |
|
E6 |
[...] as tretas do Facebook foram para o natal. Ninguém mais se olhava. Virou um ambiente muito
desagradável. Bolsominions de um lado e pessoas sensatas do outro. |
Desgaste nas relações
familiares |
Distanciamento entre
familiares |
Transbordamento do
desgaste online no offline |
|
E6 |
Tive que criar um Instagram pra fugir dos combates mais fervorosos. Se eu não saísse
do Facebook eu ia entrar em mais debates e ia desgastar mais minhas relações
interpessoais fora e dentro da igreja. Teve um impacto pessoal de ter que
sair de um nicho para ir para um outro nicho com pessoas que pensam mais
parecido comigo, que pensam de maneira menos radical. A eleição foi um
divisor de águas. |
Ambiente tóxico e
violento |
Busca de refúgio para
a paz |
Bolha Social Digital |
|
E9 |
[...]o nosso jornalismo de repente... ele tem
uma série de interesses em jogo, então ele passou a ser muito opinativo,
muito mais do que eu acho que deveria ser. |
Parcialidade do
jornalismo |
Jornalismo enviesado |
Desacreditação na mídia tradicional |
|
E12 |
Na hora que eu discordava, eu era
praticamente linchado. Algumas pessoas passavam a não falar comigo [...] e eu
perdi clientes, perdi pacientes e tudo mais, por causa da minha posição
política. |
Degaste nas relações
comerciais |
Rompimento de relações
comerciais |
Prejuízos comerciais e
financeiros |
|
E13 |
Porque a estratégia não muda, não é? Vamos
mentir, mentir e mentir até virar verdade[...]a gente recebia as informações
da Veja e isso era verdade, [...] na internet é muito fácil, passaram dois
dias mentindo sobre a Covaxin e em dois ou três dias,
começaram a explicar o que estava acontecendo, então a vantagem das redes
sociais é isso aí. |
Preferência do
ambiente virtual como fonte de informação |
Jornalismo enviesado |
c na mídia tradicional |
|
E15 |
Rompi relacionamentos pessoais sim! Eu
terminei um relacionamento amoroso e não deixei de fazer as coisas que fazia
antes. Eu continuei com muita raiva! Não resolvi essa questão. |
Desgaste nas relações
amorosas |
Rompimento de namoro |
Transbordamento do
desgaste online no offline |
|
E18 |
Eu como indivíduo negro na sociedade, isso
acaba sendo ainda mais desgastante, porque a cada situação que a gente vivencia,
lendo nos noticiários e vendo os comentários que acontecem, acabam sendo uma
violência ainda maior, [...] em relação a LGBTfobia, ao racismo, ao
feminicídio [...] a gente vem presenciando muito, tem ficado cada vez mais
frequente, então assim, na questão da violência verbal, o que eu tenho
observado é isso, em diversas plataformas. |
Discriminação racial,
de gênero e homofobia |
Desvalorização do
indivíduo |
Desgaste emocional por
reviver o contexto da violência offline no online |
|
E19 |
Eu sou LGBT, eu sou bissexual, aí a pessoa
comenta no post que não tem nada a haver, dizendo que eu vou para o
inferno, que estou em pecado, que eu deveria morrer, que eu não deveria
existir. |
Ataque a vida |
Ataque ao indivíduo |
Incitação à violência |
Isso contribui para que a animosidade dentro das RSD cause desgastes nos relacionamentos dos indivíduos e que suas consequências, principalmente a de invalidação, transbordem do ambiente online no mundo offline, causando o cancelamento das atividades do indivíduo e gerando prejuízo nos seus relacionamentos pessoais e profissionais (Chiari et al., 2020).
A atitude de cancelar ou invalidar aparece acompanhada com discursos violentos e de ódio, que corrobora para expor a fragilidade das reputações construídas dentro desses ambientes por meio dos bloqueios, exclusões e desvalorização da existência e das ideias do indivíduo (Almeida, 2020; Gonçalves & Duarte 2020).
Como apresentado por Tomasevicius Filho (2016), as atitudes violentas, discursos de ódio e discriminação continuam a ocorrer nas RSD, mesmo após a regulamentação do Marco Civil da internet e não se percebe receio dos usuários a possíveis implicações jurídicas dessas práticas nocivas.
Com base nas evidências da análise dos dados e como forma de corroborar com a assimilação dos resultados sobre as consequências do discurso de ódio no relacionamento dos indivíduos, propõe-se a seguinte tipologia categorizada em nove tipos: Transbordamento do desgaste online no offline; Prejuízo na imagem; Bolha social; Cyberbullying; Refúgio para a Saúde Mental e Paz; Desacreditação na mídia tradicional; Prejuízos comerciais e financeiros; Desgaste emocional por reviver o contexto da violência offline no online e Incitação à violência. A figura 2 (p. sig.) ilustra o que foi descrito.
Os resultados deste estudo confirmaram que as RSD, por conta da animosidade entre os grupos, em alguns casos acabam se tornando um ambiente violento e capaz de gerar danos na vida dos indivíduos, que para se protegerem criam um refúgio, seja excluindo quem pensa diferente de si, bloqueando outros indivíduos que possuem opiniões opostas ou mesmo criando outra rede social e só aceitando os que possuem uma linha de pensamento semelhante, criando bolhas sociais. Foram identificadas diversas consequências, tipificadas na figura 2, que permitiram formar e apresentar um mapa conceitual.

Para realizar a análise dos tipos de postagem e dos discursos de ódio que delas se originam, foi inicialmente produzida uma nuvem de palavras com o conteúdo das 20 entrevistas. Foram selecionadas exclusivamente palavras que carregavam um significado subjetivo consigo, tendo sido excluídas as seguintes classes gramaticais: artigos indefinidos e definidos, numerais, onomatopeias, conjunções e advérbios, além de termos que se configuram como vício de linguagem, como: né, cara, rapaz, gente, pessoa, entendeu, dentre outros.

A nuvem de palavras ressaltou termos relacionados à militância dentro das RSD, tais como: Bolsonaro, discussão, Facebook, comentar, defender, pessoal, amigo, grupo, Instagram, discurso, relação, família, social, ódio, notícia, opinião e política. Estes resultados indicam o modo como os usuários militam e os ambientes preferidos, tendo sido destacado o Facebook como lócus mais citado para as discussões políticas ideológicas em RDS (Cialdini, 2009; Valkenburg, Peter & Walther, 2016; Antunes, 2016; Santana & Silva, 2017; Couto & Modesto, 2020).
Entretanto, a análise somente a partir da nuvem não permite uma profunda compreensão sobre a subjetividade do conteúdo das narrativas. Dessa forma, outra análise automatizada foi realizada a partir da Classificação Hierárquica Descendente (CHD) que resultou na produção de um dendograma, que mostra se há algum tipo de proximidade entre os termos mais utilizados que possibilite identificar o que mobiliza a militância dos usuários dentro das RSD.
O dendograma apresenta seis classes, o que indica que há seis temáticas principais que emergem das discussões. Cada classe retorna as palavras que mais aparecem juntas formando uma cadeia semântica. A classe seis é a mais numerosa e agrupa 24,7% das ocorrências textuais do universo analisado.
Além disso, é possível analisar a distância e a proximidade entre as classes. Nota-se que, incialmente, o esquema se dividiu na classe 5 e, em seguida, ocorreram outras duas subdivisões, uma que dá origem às classes 3 e 4 e outra que origina a classe 6. Da divisão que suscitou a classe 6, foram também geradas as classes 1 e 2.
Observa-se que a classe 5, segunda mais numerosa com 23,6% das ocorrências, está isolada em um extremo, o que implica no distanciamento entre os termos pertencentes à classe 3, posicionada no extremo oposto. Já as classes 1, 2 e 6 estão próximas, assim como as classes 3 e 4 e, devido a essa proximidade, os termos que as compõem tendem a aparecer juntos, indicando proximidade nas suas temáticas.

Essa descrição fica mais clara quando analisada, por meio da Análise Fatorial por Correspondência, conforme ilustrado no gráfico 1.

A distribuição espacial das classes, representada pelas cores, facilita observar as relações de coocorrência existentes entre os diferentes termos. A classe 1 (vermelha) agrupa 13,2% das ocorrências textuais e está bem próxima das classes 2 e 6. Essa classe trata de discussões envolvendo as eleições, temas raciais e ideológicos que promovem agressões e violências verbais causando desgaste nas relações. Evidencia termos como bolsominio, neuronazi, agressão, tenso, desgastante, discussão, ideologia, entre outros, o que demonstra um radicalismo político nessas discussões (Moskalenko & Mccauley, 2009; Gloria Filho & Modesto, 2019).
A classe 2 (cinza), com 11,7% das ocorrências, trata também de discursos ofensivos dentro das redes sociais digitais e seus desdobramentos, tais como a ação de bloquear, excluir ou evitar entrar em discussões violentas. Traz termos como bloquear, rede social, excluir, bater boca, negro, discurso, ódio, presidente, racismo, ofensa, evitar, dentre outros. Seu conteúdo textual aproxima-se das classes 1 e 6 e denota que o radicalismo político presente nas discussões dentro das RSD promove o afastamento e rompimento das relações entre os indivíduos (Mccauley & Moskalenko, 2017; Filho & Modesto, 2020). O termo positivo, que emerge nessa classe, indica a percepção que os entrevistados têm sobre a repercussão das postagens relacionadas à sua militância.
A classe 6 (rosa) concentra 24,7% das ocorrências e tem sua temática relacionada às classes 1 e 2. Aborda os efeitos das discussões violentas nos relacionamentos, acrescentando a identificação dos indivíduos envolvidos: pessoas desconhecidas, familiares e amigos. Em geral, essas discussões estão relacionadas à opinião política do sujeito, e destacam termos como mudar, posicionamento, político, discutir, proximidade, distanciamento, afastar, digital, familiar, igreja, opinião, desconhecido, dentre outros. A repercussão da militância pode fazer o usuário mudar de comportamento e em alguns casos procurar um refúgio online.
Estes dados denotam que a animosidade presente no ambiente virtual tem consequências nos relacionamentos dos indivíduos, ultrapassando o mundo online e repercutindo na vida pessoal, como por exemplo, causando o distanciamento entre amigos (Chiari et al., 2020).
Os termos encontrados nas classes 3 e 4 se inter-relacionam, indicando proximidade em suas temáticas e compreendem expressões como: Facebook, Instagram, Twitter, compartilhar, notícia, conteúdo, memes, interagir, dentre outros. A classe 3 (verde) contém 15,5% das ocorrências e aborda os tipos de rede sociais e o modo como esses ambientes são utilizados pelos usuários para realizar sua militância. Os resultados apontaram que as redes mais relevantes são Facebook, Instagram e Twitter, sendo os meios mais utilizados para a militância: posts, compartilhamento de conteúdo, imagem, notícias, memes ou comentários em outros posts.
A classe 4 (azul turquesa) compreende 11,3% das ocorrências e revela outras frentes de discussão, como feminismo e temáticas relacionadas aos valores LGBT, com compartilhamento de publicações de outras páginas no story do instagram ou whatsapp. Evidencia as seguintes expressões: feminista, LGBT, mulher, odiar, ofender, story, whatsapp, cabelo, conflito, intenção.
Já a classe 5 (azul-celeste) concentra 23,6% das ocorrências e possui um afastamento maior em relação às demais temáticas, derivando de um ramo diferente do dendrograma. Os temas que dela emergiram se relacionam à pandemia, ao negacionismo, à vacinação, ao número de mortos por Covid, à esquerda, ao ex-presidente Luiz Inácio Lula da Silva, ao sentimento antipetista e às acusações de corrupção, todos temas atuais no contexto brasileiro.
Assim, abrange uma grande discussão em relação a temas tratados na pandemia, que ganharam conotações políticas na sociedade brasileira. Também se destacam debates sobre o antipetismo, que ganha força na figura do ex-presidente Lula e nas acusações de corrupção. Dessa forma, evidencia no contexto brasileiro a polarização em movimentos pró-esquerda e pró-direita (Couto & Modesto, 2021).
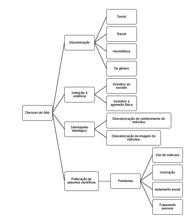
De forma semelhante ao que foi realizado a partir dos resultados referentes às consequências, e como forma de colaborar com a assimilação da análise apresentada, se propõe a seguinte tipologia sobre o discurso de ódio dentro das RSD: o primeiro tipo aborda a discriminação, que se desenvolve em outros quatro subtipos, racial, homofóbica, de gênero e social; o segundo tipo se relaciona com a politização de assuntos científicos, como é o caso da Pandemia Covid-19, que se desdobra em debates sobre o uso de máscaras, vacinação, isolamento social e tratamento precoce; o terceiro tipo se refere à incitação à violência provocada por esses discursos, sendo o incentivo ao suicídio e o incentivo a agressões os dois subtipos identificados; e o quarto tipo abrange o desrespeito à ideologia do outro, onde se provoca a desvalorização do indivíduo quanto à sua imagem e ao seu intelecto. A figura 5 (p. sig.) ilustra o que foi descrito.
Por fim, foi realizada a articulação dos métodos usados para o aprofundamento da compreensão dos dados, o que contribui para a construção de um quadro mais sintético das temáticas orientadoras da hermenêutica.

Apesar dos métodos terem sido pensados para responderem objetivos específicos distintos, sendo a análise temática de conteúdo voltada para os objetivos 1 e 2 e a análise automatizada de conteúdo direcionada ao objetivo 3, percebe-se que em ambos os métodos os achados são semelhantes e se complementam.
A classe 5 deixa transparecer a polarização político ideológica que há nas RSD e, dessa forma, está muito próxima à categoria das Motivações da Militância. Como gatilho para essa militância foram identificados assuntos relacionados ao contexto da pandemia, como vacinação, negacionismo e número de mortes por Covid; e à identificação ideológica dos usuários, com debates antipetismo e contra corrupções.
Dessa divisão da sociedade dentro das RSD, as classes 1 e 6 evidenciam um radicalismo político. Nestas discussões, foram identificados os seguintes gatilhos: eleições, temas raciais e ideológicos. Estes debates levam os indivíduos a trocarem insultos e serem agressivos uns com os outros nas RSD, o que favorece a criação de um ambiente virtual violento. Assim sendo, as classes 1 e 6 se aproximam dos temas de discursos de ódio e discussões violentas. Desse modo, os resultados evidenciam desgastes nos relacionamentos entre os usuários dentro das RSD que, em alguns casos, transbordam para o mundo offline.
Com isso, a categoria das consequências é reforçada na classe 2. Todo o discurso de ódio, bem como as discussões violentas, que ocorrem no mundo online, acabam criando efeitos na vida social do usuário. Dentre estes, está a criação de um refúgio que lhe promova saúde mental e paz, por meio da exclusão e do bloqueio de pessoas que pensam de forma antagônica à sua, evitando entrar novamente em discussões dentro das RSD. Este comportamento induz à criação de espécies de fortalezas online em outras RSD, nas quais somente são admitidas pessoas com pensamentos simpatizantes ao seus, formando uma bolha social.
As classes 3 e 4 evidenciam os tipos de RSD e os instrumentos utilizados pelos indivíduos para realizarem sua militância. Além disso, foram identificadas outras temáticas relacionadas à defesa de causas como o feminismo e o movimento LGBT, que aparecem nos dados como motivadores para militar nesses ambientes. Isto aproxima essas classes à categoria das motivações. A figura 6 ilustra a triangulação feita entre as classes, os temas e o diálogo com os autores.
Dessa forma, o estudo apontou uma polarização entre os usuários, gerando uma grande incidência de discussões violentas entre os indivíduos nas RSD, que culminam em discursos de ódio, afastamentos e repercussões negativas na vida online e offline dos internautas, com consequências profundas na vida dos envolvidos, tais como: degaste nas relações familiares, ameaças de morte, alto isolamento nas RSD, bloqueios, cancelamentos, exclusão, prejuízos financeiros, dentre outros.

A pesquisa de campo permitiu compreender que a dinâmica do discurso de ódio na militância política, dentro das RSD, inicia-se quando indivíduos pertencentes a polos políticos ideológicos opostos, direita ou esquerda, se encontram em um debate sobre um fenômeno empírico, o que ocasiona um processo de conflito originado pela contradição de seus princípios.
Durante esse embate, os indivíduos utilizam como subterfúgio o discurso de ódio, proferindo ataques violentos a outros usuários, na tentativa de preservar a si mesmo e a seus ideais. Notou-se que essas discussões ocorrem independente da vertente de militância utilizada pelo indivíduo, pois mesmo partindo do âmbito do ativismo político, o discurso acaba convergindo o extremismo radical. Esses achados ratificam a argumentação de Moskalenko e Mccauley (2009) e Gloria Filho e Modesto (2019).
Quanto às motivações da militância, observou-se que estão alicerçadas em questões políticas e ideológicas e que se ramificam em gatilhos como o combate às Fake News, a revolta por visões de mundo diferentes, o ódio a políticos, partidos e a defesa de causas como a do feminismo e do movimento LGBT. O contexto de crise sanitária também corrobora para que a Pandemia ganhe destaque como uma das motivações para a militância, atribuindo a esse quadro impregnações político partidárias e intensificando a polarização dentro das RSD.
As consequências da animosidade nas redes sociais digitais promovidas por discursos de ódio entre os indivíduos foram categorizadas em nove tipos: Transbordamento do desgaste online no offline; Prejuízo na imagem; Bolha social; Cyberbullying; Refúgio para a Saúde Mental e Paz; Desacreditação na mídia tradicional; Prejuízos comerciais – financeiros; Desgaste emocional por reviver o contexto da violência offline no online e Incitação à violência.
Essa tipologia reforça as argumentações de invalidação das atividades do indivíduo de Gonçalves e Duarte (2020) e do seu efeito de transbordamento do online para o offline de Chiari et al. (2020).
O efeito, dessa consequência, é a construção de um refúgio online para se blindar de ataques, perseguições e prejuízos. Assim, observou-se que alguns indivíduos criam outros perfis, em diferente RSD e aceitam somente pessoas que pensam de forma semelhante.
Os discursos de ódio proferidos pelos indivíduos foram categorizados em quatro tipos: discriminação; incitação à violência; desrespeito ideológico e politização de assuntos científicos. Além disso, alguns indivíduos ao observarem discursos extremistas carregados de ódio em seu grupo ideológico direcionados ao grupo oposto, experimentam um processo de reavaliação de suas crenças e valores. Pôde-se perceber, ainda, sentimentos de angústia, raiva, desconforto, cansaço, sofrimento e medo por parte de alguns entrevistados, que reforçam o desejo de isolamento dos indivíduos em suas bolhas sociais.
O estudo apresenta três importantes contribuições: teórica, metodológica e prática. Quanto à contribuição teórica, a pesquisa permitiu o entrelaço de teorias e campos, como os da política e comunicação, evidenciando a multidisciplinaridade, que permitiu a análise do discurso da polarização política presente nas RSD.
Além disso, o estudo contribui também com a lente teórica sobre o efeito de isolamento dos grupos promovidos pelas RSD (Cialdini & James, 2009; Valkenburg, Peter & Walther, 2016; Antunes, 2016; Santana & Silva, 2017; Couto & Modesto, 2021) decorrente do modo operante do algoritmo de compartilhamento de conteúdo dessas plataformas. A pesquisa soma a essa teoria a autoconstrução desse isolamento por parte do próprio indivíduo, que ao detectar que a RSD onde está inserido se tornou um ambiente hostil, sofre uma mudança de comportamento e busca um refúgio online e seguro em sua bolha social dentro de outra rede social digital.
No quesito de contribuição metodológica, a pesquisa utilizou-se da articulação de duas técnicas de análise de conteúdo, que na sua triangulação se provaram eficazes em capturar a subjetividade dos entrevistados, por meio do reforço e complementaridade dos seus achados.
Como implicação prática, ao nível de mercado, os resultados desse estudo indicam que: o gerenciamento da marca no ambiente digital precisa estar atento ao posicionamento da organização sobre temas favoráveis à geração de conflitos; é necessário o planejamento estratégico deste tipo de posicionamento considerando a política da empresa e o objetivo pretendido.
Outra implicação prática está no âmbito da gestão do marketing político dos candidatos a um cargo público. Devido ao poder de difusão da informação nas RSD, um posicionamento equivocado sobre determinado tema, que não esteja alinhado ao seu eleitorado, pode causar danos sérios na sua campanha eleitoral. Além disso, os resultados do estudo evidenciaram a relevância da comunicação dos posicionamentos de lideranças políticas, que pode acarretar consequências em diversos âmbitos da sociedade, incluindo relacionamentos pessoais de seus seguidores nas redes sociais.
O Estudo evidenciou perdas comerciais e financeiras decorridas do posicionamento político ideológico dos profissionais nas RSD. Isso abre uma janela de pesquisa sobre as implicações da militância do indivíduo em ambientes virtuais e o impacto ocasionado na sua imagem profissional ou empresarial.
Além disso, esta pesquisa possibilita mais estudos que busquem analisar a relação de aceitação de produtos ou serviços de empresas que se posicionam político ideologicamente daquelas que não praticam tal ação. Sugere-se também a realização de grupos focais heterogêneos e homogêneos, para poder captar a interação dos participantes e dos grupos, analisando os pontos onde convergem e divergem, assim como, abre perspectivas para pesquisas futuras, notadamente com a utilização de análise documental das postagens, correlacionando os dados com entrevista em profundidade.
Almeida, Silvio (2020). A cultura do
“cancelamento” é antipolítica por excelência. https://disparada.com.br/cancelamento-antipolitica.
Amossy, R. (2012). L'argumentation
dans le discours, Nouv. présentation (3a ed.). Armand Colin.
Antunes, B. (2016). A Internet de Pessoas: a web 3.0, a
exposição dos usuários nas mídias sociais e a polarização de ideias na rede. Anuário
Unesco/Metodista de Comunicação Regional, 20(20), 191-203.
Araújo, R. D. P. A., Penteado, C. L.
C., & Santos, M. B. P. D. (2015). Democracia digital e experiências de
e-participação: webativismo e políticas públicas. História,
Ciências, Saúde-Manguinhos, 22, 1597-1619.
Babo, I., & Silva, C. (2016).
Redes sociais e mobilizações públicas. O movimento de “15 de setembro”. Atas
- Investigação Qualitativa em Educação CIAIQ2016, 3, 182-192.
Bardin, L. (2011). Análise de
conteúdo. (3ª ed.). Edições 70.
Bernardes, C. B. (2020). Uso do
Twitter para engajamento político. Compolítica,
10(3), 5-48.
Cabral, A. L. T. (2019). Violência
verbal e argumentação nas redes sociais: comentários no Facebook. Calidoscópio,
17(3), 416-432.
Camargo, B. I., & Justo, A. M.
(2013). IRAMUTEQ: Um Software Gratuito para Análise de Dados Textuais. Temas
em Psicologia, 21(2), 513-518.
Cervi, E. U. (2018, Outubro
22-26) Análise de Conteúdo Automatizada em Redes Sociais Online: uma proposta
metodológica. 48º Encontro Anual Anpocs, Brasil.
Chiari, B. D. S., Lopes, G. A., Santos, H.
G., & Braz, J. P. G. (2020). A Cultura do Cancelamento, seus efeitos
sociais negativos e injustiças. Revista Intertemas, 16(16), 21 –
76.
Cialdini, R. B., & James, L. (2009). Influence:
Science and practice (4a ed). Pearson education.
Coelho, R. L. F., de Oliveira, D.
S., & de Almeida, M. I. S. (2016). Does social media matter
for post typology? Impact of post content on Facebook and Instagram metrics. Online
Information Review, 40 (4), 458 – 471.
Couto, C.,
& Modesto, J. G. (2021). The influence of Facebook on Political Activism
and Radicalism. Psico-USF, 25, 637-644.
Datafolha. (2017). Pesquisa Datafolha – junho 2017. https://especiais.gazetadopovo.com.br/eleicoes/2018/pesquisas-eleitorais/datafolha/pesquisa-datafolha-junho-2017/
Flick, U. (2008). Introdução à
pesquisa qualitativa. (3 ed). Artmed
editora.
Fontanella, B. J. B., Luchesi, B. M., Saidel, M. G. B.,
Ricas, J., Turato, E. R., & Melo, D. G. (2011). Amostragem em pesquisas
qualitativas: proposta de procedimentos para constatar saturação teórica. Cadernos
de saúde pública, 27, 388-394.
Gloria Filho, M., & Modesto, J.
G. (2019). Moralidad,
Activismo y Radicalismo en la Izquierda y Derecha Brasileña. Trends in Psychology, 27(3), 763-777.
Gonçalves, L., & Duarte, G. A.
(2020, Dezembro 10). O Homem Social nas Redes Sociais:
um estudo de caso sobre a cultura do cancelamento. 43º Congresso Brasileiro de
Ciências da Comunicação. Intercom – Sociedade
Brasileira de Estudos Interdisciplinares da Comunicação, Brasil.
Harrigan,
P., Evers, U., Miles, M., & Daly, T. (2017). Customer engagement with
tourism social media brands. Tourism management, 59, 597-609.
Kerbrat-Orecchioni, C. (2017). Abordagem intercultural
da polidez linguística: problemas teóricas e estudo de caso. In Ana Lúcia T.;
Seara, Isabel R (Orgs.), Descortesia e Cortesia:
Expressões de Culturas (pp. 17-55). Cabral Editora
Kietzmann, J. H., Hermkens, K.,
McCarthy, I. P., & Silvestre, B. S. (2011). Social media? Get serious!
Understanding the functional building blocks of social media. Business horizons, 54(3), 241-251.
Machado, J., & Miskolci, R. (2019). Das Jornadas de junho à cruzada moral:
o papel das redes sociais na polarização política brasileira. Sociologia
& Antropologia, 9, 945-970.
Maquiavel, N. (1996). O Príncipe. (1a
ed). Paz e Terra.
Marcondes, N. A. V., & Brisola, E. M. A. (2014). Análise por triangulação de
métodos: um referencial para pesquisas qualitativas. Revista Univap, 20(35), 201-208.
McCauley,
C., & Moskalenko, S. (2017). Understanding political radicalization: The
two-pyramids model. American Psychologist, 72(3), 205.
Moskalenko,
S., & McCauley, C. (2009). Measuring political mobilization: The
distinction between activism and radicalism. Terrorism and political violence, 21(2), 239-260.
Moura, M., & Corbellini,
J. A eleição disruptiva: Por que Bolsonaro venceu.(1 ed). Record.
Ouríveis, M., Do Espírito, S., Diniz, E. H.,
& Ribeiro, M. M. (2016). Movimento Passe Livre e As Manifestações De 2013.
Artefatos Digitais para mobilização da Sociedade Civil, 141. In Pinho, J.A.G. (Org.).
Artefatos digitais para mobilização da sociedade civil: perspectivas para
avanço da democracia (pp. 141-167). EDUFBA Editora.
Quadrado, J. C. & Ferreira, E.
S. (2020). Ódio e intolerância nas redes sociais digitais. R. Katál. 23(3), 419-428.
Recuero, R. (2018). Estudando discursos em
Mídia Social: uma proposta metodológica. In Silva, T, Buckstegge.,
J., Rogedo, P. (Orgs.),
Estudando Cultura e Comunicação com Mídias Sociais (pp. 13-30). IBPAD Editora.
Santana, D. M., & Silva, N. R.
D. (2017, Setembro 4-9). Polarização política e filtro
bolha: sondagem das postagens políticas de estudantes universitários no
Facebook. 40o Congresso Brasileiro de Ciência da Comunicação. Intercom 40 anos: comunicação, memórias e historicidades, Brasil.
Santos, D. C., & de Paula Pinto,
J. S. (2016). Utilização de medidas de centralidade na análise de redes sociais
online contextualizada na interatividade entre marcas e consumidores. Perspectivas Contemporâneas, 2016, 11,
140-164.
Sashi, C.M.
(2012). "Customer engagement, buyer‐seller relationships, and social
media", Management Decision, 50 (2), 253-272.
https://doi.org/10.1108/00251741211203551
Silva, É. R. T., & Mainardes, E.
W. (2018). Fatores que Segmentam os Eleitores Brasileiros
na Escolha do Candidato. Caderno Profissional de Marketing-UNIMEP, 6(2),
1-19.
Stake, R. E.
(2010). Qualitative research: Studying how things work. The Guilford
Press.
Stephanie, B.; Silva, K. C. (2017).
As influências das redes sociais no Direito. https://jus.com.br/artigos/56649/as-influencias-das-redes-sociais-nodireito.
Tomasevicius Filho, E. (2016). Marco Civil da
Internet: uma lei sem conteúdo normativo. Estudos Avançados, 30,
269-285.
Valkenburg, P. M., Peter, J., & Walther,
J. B. (2016). Media effects: Theory and research. Annual review
of psychology, 67, 315-338.
Vicente, J.
G., & de Azevedo, M. L. (2018). Jornadas
de junho: polarização, fanatismo e as mudanças no cenário político no Brasil. Khóra: Revista Transdisciplinar, 5(6).
We Are Social. Global Digital Report
(2019). https://wearesocial.com/global-digital-report-2019.